مؤسسة ويكيميديا
![]() | |
الاختصار | WMF |
---|---|
تأسست | 20 يونيو 2003 |
المؤسس | جيمي ويلز[1][2] |
النوع | 501(c)(3)، منظمة خيرية |
20-0049703[3] | |
التركيز | مشاريع ويكي قائمة على الإنترنت مفتوحة المحتوى، مجانية وحرة |
الموقع |
|
منطقة الخدمة | عالمية |
المنتجs | ويكيپيديا، ويكاموس، ويكيميديا كومنز، ويكي بيانات، ويكي الاقتباس، ويكي الكتب، ويكي مصدر، ويكي أنواع، ويكي الأخبار، ويكي الجامعة، ويكي الرحلات، ميدياويكي |
الأعضاءالأعضاء | المجلس-فقط |
الدخل | |
المصاريف |
|
الوقف (2021) | >US$90 million[6][7] |
الموظفون | 450+ staff/contractors (اعتبارا من 16 أبريل 2021[تحديث])[8] |
الموقع الإلكتروني | wikimediafoundation |
مؤسسة ويكيميديا Wikimedia Foundation, Inc. (WMF، أو ببساطة ويكيميديا) هي مؤسسة أمريكية خيرية غير ربحية مقرها في سان فرانسسكو، كاليفورنيا.[9]تمتلك مؤسسة ويكيميديا وتدير ويكيپيديا بالإضافة إلى مشاريع ويكيميديا. تمت كتابة محتوى هذه المشاريع من قبل متطوعين.[10][11][12][13]
تأسست المؤسسة في عام 2003 بواسطة جيمي ويلز كوسيلة لتمويل ويكيپيديا ومشاريعها الشقيقة من خلال وسائل غير ربحية.[1][2][بحاجة لمصدر غير رئيسي] اعتبارا من 2021[تحديث], توظف المؤسسة أكثر من 450 موظفاً وصاحب مشاريع، بإيرادات سنوية تزيد عن US$125 million.
كانت ماريا سفيداري رئيس مجلس الإدارة حتى تنحيت وأصبحت مستشارة بأجر للمؤسسة في أوائل يونيو 2021;[14]تشغل نائبة رئيس مجلس الإدارة ناتاليا تيمكيڤ منصب القائم بأعمال الرئيس حالياً. كانت كاثرين ماهر المدير التنفيذي من يونيو 2016; ومع ذلك، استقالت في أبريل 2021.[15][6]
هدف المؤسسة
هدف مؤسسة ويكيميديا هو تطوير المحتوى المفتوح والحفاظ عليه، والمشاريع القائمة على ويكي وتقديم المحتويات الكاملة لتلك المشاريع للجمهور مجاناً.[16]الهدف الرئيسي الآخر لمؤسسة ويكيميديا هو المناصرة السياسية.[17] تزعم ويكيميديا أنها تعمل من أجل تجميع ومشاركة "مجموع المعرفة البشرية".
مُنحت مؤسسة ويكيميديا القسم 501(c)(3) من قانون الإيرادات الداخلية الأمريكي كمؤسسة خيرية عامة في 2005.[18] رمز التصنيف الوطني للكيانات المعفاة (NTEE) الخاص بها هو B60 ( الكبار، التعليم المستمر).[19][20] تعلن اللوائح الداخلية للمؤسسة عن بيان الغرض من جمع وتطوير المحتوى التعليمي ونشره بشكل فعال وشامل.[21]
تاريخ
الاسم "ويكيميديا"، كلمة مركبة من ويكي و وسائط، صاغه المؤلف الأمريكي شيلدون رامپتون في رسالة القائمة البريدية الإنجليزية في مارس 2003،[22]بعد ثلاثة أشهر من ويكاموس أصبح ويكيميديا ثاني مشروع قائم على الويكي يتم استضافته على منصة ويلز.
في أبريل 2005، وافقت مصلحة الإيرادات الداخلية الأمريكية على المؤسسة كمؤسسة تعليمية في فئة "التعليم المستمر للبالغين، مما يعني أن جميع المساهمات في المؤسسة معفاة من الضرائب لأغراض ضريبة الدخل الفيدرالية الأمريكية.
في 11 ديسمبر 2006، لاحظ مجلس إدارة المؤسسة أن الشركة لا يمكن أن تصبح منظمة العضوية المخطط لها في البداية ولكنها لم تنفذ أبداً بسبب عدم القدرة على تلبية متطلبات التسجيل في قانون فلوريدا القانوني. وبناءً عليه، تم تعديل اللوائح لإزالة جميع الإشارات إلى حقوق العضوية وأنشطتها. صدر قرار تغيير اللوائح من قبل مجلس الإدارة بالإجماع.[23][2]
في 25 سبتمبر 2007، أعطى مجلس إدارة المؤسسة إشعاراً بأن العمليات ستنتقل إلى منطقة خليج سان فرانسيسكو. كانت الاعتبارات الرئيسية التي تم الاستشهاد بها عند اختيار سان فرانسيسكو هي القرب من المنظمات ذات التفكير المماثل والشركاء المحتملين، وتجمع أفضل للمواهب، فضلاً عن السفر الدولي الأرخص والأكثر ملاءمة مما هو متاح من سانت پطرسبورگ، فلوريدا.[24][25][26] تم الانتهاء من الانتقال من فلوريدا بحلول 31 يناير 2008، مع وجود المقر الرئيسي في شارع ستيلمان في سان فرانسيسكو.[27]
في عام 2009، انتقل المقر الرئيسي لمؤسسة ويكيميديا إلى شارع نيو مونتگمري.
تم تعيين ليلى ترتيكوڤ مديرة تنفيذية لمؤسسة ويكيميديا في مايو 2014.[28][29]ولكن استقالت في مارس 2016. وعُينت مديرة الاتصالات السابقة كاثرين ماهر مديرة تنفيذية مؤقتة، وهو منصب أصبح دائماً في يونيو 2016.
في أكتوبر 2017، انتقل المقر الرئيسي إلى برج مونتگمري ون في سان فرانسيسكو.[30] عين مجلس الإدارة جانين أوزيل كمدير العمليات في أوائل عام 2019.[31]
في سبتمبر 2020، تم حظر طلب مؤسسة ويكيميديا للحصول على مراقب في المنظمة العالمية للملكية الفكرية (WIPO) بعد اعتراضات من حكومة الصين[32] حول وجود شركة تابعة لمؤسسة ويكيميديا في تايوان.[33]
في 16 مارس 2021، أعلنت مؤسسة ويكيميديا إطلاق مشروع ويكيميديا، وهو منتج تجاري مصمم لبيع وتقديم محتوى ويكيپيديا مباشرة إلى شركات عمالقة التكنولوجيا.[34] يمكن التوصل إلى اتفاقيات بين شركات عمالقة التكنولوجيا و ويكيميدا محدودة المسؤولية، شركة تابعة جديدة للمؤسسة، في وقت مبكر من يونيو. [34] تخطط مؤسسة ويكيميديا أيضاً لتقديم مشروع ويكيميديا للشركات الأصغر.[34]
المشاريع والمبادرات
مشاريع ويكيميديا
تم ترخيص المحتوى الموجود في معظم مشاريع ويكيميديا موقع الوب لإعادة التوزيع بموجب v3.0 من رخص المشاع الإبداعي الإسناد و المشاركة بالمثل. تم الحصول على هذا المحتوى من متطوعين مساهمين ومن موارد ذات قيود قليلة أو معدومة من حقوق التأليف والنشر، مثل مواد الحقوق المتروكة والأعمال في المجال العامة.
مشاريع المحتوى
تدير المؤسسة أحد عشر موقع ويكي تتبع نموذج المحتوى الحر بهدف رئيسي هو نشر المعرفة. وتشمل هذه، حسب تاريخ الإطلاق:
![]() |
الاسم: ويكيپيديا الوصف: موسوعة أونلاين الموقع: www الإطلاق: 15 يناير، 2001 النسخ: أكثر من 290 بأكثر من 250 لغة ترتيب ألكسا: 13 (عالمية، April 2021[تحديث])[35] |
![]() |
الاسم: Wiktionary الوصف: قاموس أونلاين و قاموس المترادفات الموقع: www الإطلاق: 12 ديسمبر، 2002 النسخ: أكثر من 170 لغة وباللغة الإنگليزية البسيطة ترتيب ألكسا: 848 (عالمية، April 2021[تحديث])[36] |
![]() |
الاسم: ويكي الكتب الوصف: مجموعة من الكتب المدرسيةs الموقع: www الإطلاق: 10 يوليو، 2003 ترتيب ألكسا: 5,682 (عالمية، April 2021[تحديث])[37] |
![]() |
الاسم: ويكي الاقتباس الوصف:مجموعة من الاقتباسات الموقع: www الإطلاق: 10 يوليو، 2003 ترتيب ألكسا: 12,129 (عالمية، April 2021[تحديث])[38] |
![]() |
الاسم: ويكي الرحلات الوصف: دليل سفر الموقع: www الإطلاق: يوليو 2003 ويكي الرحلات تفرعت: 10 ديسمبر، 2006 (باللغة الألمانية) إعادة الإطلاق: 15 يناير، 2013، بواسطة WMF في اللغة الإنجليزية ترتيب ألكسا: 41,939 (عالمية، April 2021[تحديث])[39] |
![]() |
الاسم: ويكي المصادر الوصف: مكتبات رقمية الموقع: wikisource الإطلاق: 24 نوفمبر، 2003 ترتيب ألكسا: 4,387 (عالمية، April 2021[تحديث])[40] |
![]() |
الاسم: ويكيميديا كومنز الوصف: مستودع للصور والأصوات ومقاطع الفيديو والوسائط العامة الموقع: commons الإطلاق: 7 سبتمبر، 2004 |
![]() |
الاسم: ويكي أنواع الوصف: فهرس تصنيفي للأنواع الموقع: species الإطلاق: 14 سبتمبر، 2004 |
![]() |
الاسم: ويكي الأخبار الوصف: صحيفة أونلاين الموقع: www الإطلاق: 8 نوفمبر، 2004 ترتيب ألكسا: 69,738 (عالمية، April 2021[تحديث])[41] |
![]() |
الاسم: ويكي الجامعة الوصف: مجموعة من البرامج التعليمية والدورات التدريبية، بينما تعمل أيضًا كنقطة استضافة لتنسيق البحث الموقع: www الإطلاق: 15 أغسطس، 2006 ترتيب ألكسا: 30,973 (عالمية، April 2021[تحديث])[42] |
![]() |
الاسم: ويكيداتا الوصف: قاعدة بيانات معرفية الموقع: www الإطلاق: 30 أكتوبر، 2012 ترتيب ألكسا: 7,015 (عالمية، April 2021[تحديث])[43] |
مشاريع البنية الأساسية والتنسيق
توجد عدة مشاريع إضافية لتوفير البنية الأساسية أو تنسيق مشاريع المعرفة المجانية. على سبيل المثال، يعطي Outreach إرشادات لأفضل الممارسات حول تشجيع استخدام مواقع ويكيميديا. وتشمل هذه:
![]() |
الاسم: ميتا-ويكي الوصف: موقع مركزي لتنسيق جميع المشاريع و مجتمع ويكيميديا الموقع: meta الإطلاق: 9 نوفمبر، 2001 |
![]() |
الاسم: حاضنة ويكيميديا الوصف: لنسخات اللغة قيد التطوير الموقع: incubator الإطلاق: 2 يونيو، 2006 |
![]() |
الاسم: ميدياويكي الوصف: يساعد في تنسيق العمل على برنامج ميدياويكي الموقع: www الإطلاق: 25 يناير، 2002 |
![]() |
الاسم: ويكيتك المعروف بـ: Wikimedia Cloud Services (WMCS)، عُرفت سابقاً باسم "مختبرات ويكيميديا" الوصف: المشاريع التقنية والبنية الأساسية الموقع: wikitech الإطلاق: 10 يونيو، 2004 |
الشركات التابعة
This section relies on references to primary sources. (August 2021) |
الشركات التابعة لويكيميديا هي مجموعات مستقلة، لكنها معترف بها رسمياً، تهدف إلى العمل معاً لدعم حركة ويكيميديا والمساهمة فيها. وافق مجلس أمناء مؤسسة ويكيميديا على ثلاثة نماذج نشطة للشركات التابعة: الفصول ، والمنظمات الموضوعية ، ومجموعات المستخدمين. تهدف الشركات التابعة إلى تنظيم أنشطة والمشاركة فيها لدعم حركة ويكيميديا والمساهمة فيها، مثل المؤتمرات الإقليمية، والتوعية، و هاكاثون، العلاقات العامة، السياسة العامة المناصرة، مشاركة گلام، وويكيمانيا.[44][45][46]
تمت الموافقة على الاعتراف بالقسم والتنظيم الموضوعي من قبل مجلس المؤسسة. التوصيات بشأن الاعتراف بالأقسام والمنظمات الموضوعية مقدمة إلى مجلس إدارة المؤسسة بواسطة Affiliations Committee، المكونة من متطوعين من مجتمع ويكيميديا. توافق لجنة الانتماءات على الاعتراف بمجموعات المستخدمين الفردية. في حين أن الشركات التابعة معترف بها رسمياً من قبل مؤسسة ويكيميديا، فهي مستقلة عن مؤسسة ويكيميديا، دون أي سيطرة قانونية أو مسؤولية عن مشاريع ويكيميديا.[45][46][47]
بدأت المؤسسة في التعرف على الأقسام في عام 2004.[48] في عام 2010، بدأ تطوير نماذج إضافية. في عام 2012، وافقت المؤسسة على التنظيم المواضيعي ونماذج التعرف على مجموعة المستخدمين، وانتهت منها، واعتمدتها. تمت الموافقة أيضاً على نموذج إضافي، شركاء التيار، ولكن اعتبارا من 27 أكتوبر 2015[تحديث]، لم يتم الانتهاء منه أو اعتماده بعد.[44][46][49]
ويكيمانيا
في كل عام، يجمع مؤتمر دولي يسمى ويكيمانيا الأشخاص المشتركين في منظمات ومشاريع ويكيميديا. عقدت ويكيمانيا الأولى في فرانكفورت، ألمانيا، في عام 2005. في الوقت الحاضر، يتم تنظيم ويكيمانيا من قبل لجنة مدعومة عادة من قبل الفرع الوطني، بالتعاون مع مؤسسة ويكيميديا. تم عقد ويكيمانيا في مدن مثل بوينس آيرس،[50] كمبردج،[51] حيفا،[52] هونگ كونگ،[53] ولندن.[54]في عام 2015، أقيمت ويكيمانيا في مدينة المكسيك،[55] في عام 2016 في إزينو لاريو، إيطاليا،[56] 2017 في مونتريال، 2018 في كيب تاون، و 2019 في ستوكهولم.
التقنية
![]() | هذا القسم يحتاج أن يـُحدَّث. السبب المعطى هو: Many claims in this section regarding software specifics are in some cases, many years out of date. (January 2021) |
تستخدم المؤسسة التكنولوجيا بما في ذلك الأجهزة والبرامج لتشغيل مشاريعها.
العتاد الصلب

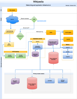
استخدمت ويكيبيديا مخدماً واحداً حتى عام 2004، عندما تم توسيع إعداد المخدم إلى عمارة متعددة الطبقات.[57]
في يناير 2005، تم تشغيل المشروع على 39 مخدم مخصص[بحاجة لمصدر] في فلوريدا.[58] تضمن هذا التكوين مخدماً رئيسياً واحداً مخدم وب يعمل على ماي إس كيو إل، ومخدمات قاعدة بيانات متعددة، و 21 مخدم وب تشغل مخدم HTTP أپاتشي، وسبعة خوادم تخزين مؤقت سكويد.[بحاجة لمصدر]
بحلول ديسمبر 2009، عملت ويكيميديا على موقع مشترك، مع 300 خادم في فلوريدا و 44 خادماً في أمستردام.[59] في عام 2008، تحولت أيضاً من عدة شركات أنظمة تشغيل مختلفة لينكس إلى أبونتو لينكس.[60][61] منذ عام 2019، تحولت إلى دبيان.[62]
بحلول يناير 2013، انتقلت ويكيميديا إلى بنية تحتية أحدث في منشأة إكوينكس في أشبورن، ڤرجينيا، مشيرة إلى أسباب "اتصال أكثر موثوقية" و "عدد أقل من الأعاصير".[63][64]في السنوات السابقة، كانت مواسم الأعاصير سبباً للقلق.[58]
في أكتوبر 2013، بدأت مؤسسة ويكيميديا في البحث عن منشأة ثانية يمكن استخدامها جنباً إلى جنب مع المنشأة الرئيسية في أشبورن، مشيرة إلى أسباب التكرار (على سبيل المثال احتياطي الطوارئ) والاستعداد لخدمة مراكز البيانات المتعددة المتزامنة.[65][66] يأتي هذا بعد العام الذي تسبب فيه قطع الألياف في عدم توفر مشاريع ويكيميديا لمدة ساعة واحدة في أغسطس 2012.[67][68]
بصرف النظر عن المرفق الثاني للاحتياطي الذي تم طرحه على الإنترنت في عام 2014،[69][70]كان عدد المخدمات اللازمة لتشغيل البنية التحتية في منشأة واحدة مستقراً في الغالب منذ عام 2009. اعتباراً من نوفمبر 2015، تستضيف المنشأة الرئيسية في أشبورن إجمالياً 520 مخدماً، والتي تتضمن خوادم للخدمات الأحدث إلى جانب مشروع ويكيميديا ويكي، مثل الخدمات السحابية (Toolforge)، وخدمات متنوعة للمقاييس والمراقبة وإدارة النظام الأخرى.[71]
في عام 2017، نشرت مؤسسة ويكيميديا مجموعة التخزين المؤقت في منشأة إكوينكس في سنغافورة، وهي الأولى من نوعها في آسيا.[72]
Software
The operation of Wikimedia depends on MediaWiki, a custom-made, free and open-source wiki software platform written in PHP and built upon the MariaDB database since 2013;[73] previously the MySQL database was used.[74] The software incorporates programming features such as a macro language, variables, a transclusion system for templates, and URL redirection. MediaWiki is licensed under the GNU General Public License and it is used by all Wikimedia projects, as well as many other wiki projects.
Originally, Wikipedia ran on UseModWiki written in Perl by Clifford Adams (Phase I), which initially required CamelCase for article hyperlinks; the present double bracket style was incorporated later. Starting in January 2002 (Phase II), Wikipedia began running on a PHP wiki engine with a MySQL database; this software was custom-made for Wikipedia by Magnus Manske. The Phase II software was repeatedly modified to accommodate the exponentially increasing demand. In July 2002 (Phase III), Wikipedia shifted to the third-generation software, MediaWiki, originally written by Lee Daniel Crocker.
Several MediaWiki extensions are installed to extend the functionality of MediaWiki software. In April 2005, an Apache Lucene extension[75][76] was added to MediaWiki's built-in search and Wikipedia switched from MySQL to Lucene and later switched to CirrusSearch which is based on Elasticsearch for searching.[77] The Wikimedia Foundation also uses CiviCRM[78] and WordPress.[79]
The foundation published official Wikipedia mobile apps for Android and iOS devices and in March 2015, the apps were updated to include mobile user-friendly features.[80]
Finances
In general

Black: Net assets (excluding Wikimedia Endowment, currently at $90m+)
Green: Revenue (excluding third-party donations to Wikimedia Endowment)
Red: Expenses (including WMF payments to Wikimedia Endowment)[81]
The Wikimedia Foundation relies on public contributions and grants to fund its mission.[82] It is exempt from federal income tax[82][83] and from state income tax.[82][84] It is not a private foundation, and contributions to it qualify as tax-deductible charitable contributions.[82] In 2007, 2008, and 2009, Charity Navigator gave Wikimedia an overall rating of three out of four possible stars,[85] increasing to four stars in 2010.[86] اعتبارا من يناير 2020[تحديث], the rating was still four stars (overall score 98.14 out of 100), based on data from FY2018.[87]
The continued technical and economic growth of each of the Wikimedia projects is dependent mostly on donations, but the Wikimedia Foundation also increases its revenue by alternative means of funding such as grants, sponsorship, services and brand merchandising. The Wikimedia OAI-PMH update feed service, targeted primarily at search engines and similar bulk analysis and republishing, has been a source of revenue for several years,[82] but is no longer open to new customers.[88] DBpedia was given access to this feed free of charge.[89]
In July 2014, the foundation announced it would be accepting Bitcoin donations via digital currency exchange Coinbase, which waives its processing fees for non-profit organizations.[90]
Since the end of fiscal year ended 2004, the foundation's net assets grew from US$57٬000[91] to US$53٫5 million at the end of fiscal year ended June 30, 2014.[92] Under the leadership of Sue Gardner, who joined the Wikimedia Foundation in 2007, the foundation's staff levels, number of donors and revenue saw very significant growth.[93] By 2020, the Foundation reported net assets of US$180 million from donations and grants and in 2021 announced plans to charge big tech companies for preferential access to Wikipedia content.[94]
Wikimedia Endowment
In January 2016, the foundation announced the creation of an endowment to ensure the continuity of the project in the future. The Wikimedia Endowment was established as a collective action fund at the Tides Foundation, with a stated goal to raise US$100 million in the next 10 years.[95] Craig Newmark was one of the initial donors, giving US$1 million to the endowment.[96]
The Foundation provided irrevocable grants of $5 million on June 29, 2016, and $5 million on June 27, 2017, to the Tides Foundation for the purpose of the Wikimedia Endowment.[97] Another $5 million was given in the fiscal year 2017–2018. The amounts were recorded as part of the expense for awards and grants of the foundation.[98]
In 2018, Amazon.com and Facebook gave US$1 million each and George Soros donated $2 million to the endowment.[99][100][101] In January 2019, Google donated $2 million to the endowment.[102] In 2019, Peter Baldwin and his wife, Lisbet Rausing, donated $3.5 million, bringing their total Endowment giving to $8.5 million; an initial $5 million was given in 2017.[103] In 2019, Craig Newmark Philanthropies donated an additional $2.5 million to the Endowment.[104] In October 2019 and in September 2020, Amazon donated $1 million to the Endowment.[105][106]
As of January 2021, five years after it was established, the endowment was reported to stand at more than US$90 million.[6]
Financial summary
Fiscal year | Revenue | Y/Y (revenue) |
Expenses | Y/Y (expenses) |
Net assets | Y/Y (net assets) | ||||||||||||
---|---|---|---|---|---|---|---|---|---|---|---|---|---|---|---|---|---|---|
2003–2004[107] |
|
|
|
|
|
| ||||||||||||
2004–2005[107] |
|
|
|
|
|
| ||||||||||||
2005–2006[107] |
|
|
|
|
|
| ||||||||||||
2006–2007[108] |
|
|
|
|
|
| ||||||||||||
2007–2008[109] |
|
|
|
|
|
| ||||||||||||
2008–2009[110] |
|
|
|
|
|
| ||||||||||||
2009–2010[111] |
|
|
|
|
|
| ||||||||||||
2010–2011[112] |
|
|
|
|
|
| ||||||||||||
2011–2012[113] |
|
|
|
|
|
| ||||||||||||
2012–2013[114] |
|
|
|
|
|
| ||||||||||||
2013–2014[115] |
|
|
|
|
|
| ||||||||||||
2014–2015[115] |
|
|
|
|
|
| ||||||||||||
2015–2016[116] |
|
|
|
|
|
| ||||||||||||
2016–2017[97] |
|
|
|
|
|
| ||||||||||||
2017–2018[98] |
|
|
|
|
|
| ||||||||||||
2018–2019[81] |
|
|
|
|
|
| ||||||||||||
2019–2020[5] |
|
|
|
|
|
|
Expenses from the 2015–2016 financial year onwards include payments to the endowment.[5]
Expenses
The Wikimedia Foundation expenses mainly concern salaries, wages and other professional operating and services.[117] Payments to the Wikimedia Endowment are also classified as expenses in the Wikimedia Foundation's financial statements.[81]
Grants
هذا المقال يفتقد معلومات عن donations from about 2013, forward (apparently, based on the reduced info here). (November 2019) |
In 2008, the foundation received a US$40٬000 grant by the Open Society Institute to create a printable version of Wikipedia.[118] It also received a US$262٬000 grant by the Stanton Foundation to purchase hardware,[119] a US$500٬000 unrestricted grant by Vinod and Neeru Khosla,[120] who later that year joined the foundation advisory board,[121] US$177٬376 from the historians Lisbet Rausing and Peter Baldwin foundation (Arcadia Fund), among others.[119] In March 2008, the foundation announced a large donation, at the time its largest donation yet: a three-year, US$3 million grant from the Alfred P. Sloan Foundation.[122]
In 2009, the foundation received four grants – the first grant was a US$890٬000 Stanton Foundation grant which was aimed to help study and simplify user interface for first-time authors of Wikipedia.[123] The second was a US$300٬000 Ford Foundation grant, given in July 2009, for Wikimedia Commons that aimed to improve the interfaces and workflows for multimedia uploading on Wikimedia websites.[124] In August 2009, the foundation received a US$500٬000 grant from The William and Flora Hewlett Foundation.[125] Lastly, in August 2009, the Omidyar Network committed up to US$2 million over two years to Wikimedia.[126]
In 2010, Google donated US$2 million to the foundation.[127] The Stanton Foundation granted $1.2 million to fund the Public Policy Initiative, a pilot program for what would later become the Wikipedia Education Program (and the spinoff Wiki Education Foundation).[128][129][130] Also in 2010, the William and Flora Hewlett Foundation pledged a US$800٬000 grant and all was funded during 2011.[بحاجة لمصدر]
In March 2011, the Alfred P. Sloan Foundation authorized another US$3 million grant to continue to develop and maintain the foundation's mission. The grant was to be funded over three years with the first US$1 million funded in July 2011 and the remaining US$2 million was scheduled to be funded in August 2012 and 2013. As a major donor, Doron Weber from the Alfred P. Sloan Foundation gained Board Visitor status at the Wikimedia Foundation Board of Trustees.[131] In August 2011, the Stanton Foundation pledged to fund a US$3٫6 million grant of which US$1٫8 million was funded and the remainder was due to be funded in September 2012. As of 2011, this was the largest grant received by the Wikimedia Foundation to-date.[132] In November 2011, the foundation received a US$500٬000 donation from the Brin Wojcicki Foundation.[133][134]
In 2012, the foundation was awarded a grant of US$1٫25 million from the historians Lisbet Rausing[133] and Peter Baldwin through Charities Aid Foundation, scheduled to be funded in five equal installments. The first installment of US$250٬000 was received in April 2012 and the remaining were to be funded in December 2012 through 2015. In 2014, the foundation received the largest single gift in its history, a $5 million unrestricted donation from an anonymous donor supporting $1 million worth of expenses annually for the next five years.[135] In March 2012, The Gordon and Betty Moore Foundation, a foundation established by Intel co-founder and his wife, awarded a US$449٬636 grant to develop Wikidata.[136]
Between 2014 and 2015, the foundation received US$500٬000 from Monarch Fund, US$100٬000 from Arcadia Fund and an undisclosed amount by Stavros Niarchos Foundation to support the Wikipedia Zero initiative.[137][138][139]
In 2015, a grant agreement was reached with the John S. and James L. Knight Foundation to build a search engine called the "Knowledge Engine".[140][141]
In 2017, the Alfred P. Sloan Foundation awarded another US$3 million grant for a three-year period.[131]
The following have donated a total of US$500٬000 or more, each (2008–2019):
Total (US$000s) |
Donor | Years |
---|---|---|
9,000 | Alfred P. Sloan Foundation |
|
5,952 | Stanton Foundation | 2009–2012 |
5,000 | (anonymous) | 2014–2018 |
2,000 | Omidyar Network | 2009–2010 |
2,000 | 2010 | |
1,527 | Rausing, Baldwin via Arcadia, Charities Aid |
|
1,300 | Hewlett | 2009–2010 |
500 | Sergey Brin and wife | 2010 |
500 | Monarch Foundation | 2014–2015 |
Governance
Board of trustees
The foundation's board of trustees has ultimate authority in all the businesses and affairs of the foundation. Since 2008 it has been composed of ten members:
- three who are selected by the community encompassed by all the different Wikimedia projects;
- two who are selected by Wikimedia affiliates (chapters, thematic organizations and user groups);
- four who are appointed by the board itself;
- one emeritus position for the community's founder, Jimmy Wales.[142][143]
Three permanent entities support the board on its mission and responsibilities: an executive director, who leads and oversees the operational arm of the foundation; an advisory board composed of individuals selected by the board itself that advise the board on different matters; and standing committees to which the board delegates certain matters while retaining ultimate authority. The board has also at times created other entities to support itself, such as executive secretaries and ad hoc committees established for specific tasks.
اعتبارا من 2020[تحديث] the board comprises María Sefidari as chairman and Nataliia Tymkiv as vice-chairman, together with Tanya Capuano, Shani Evenstein Sigalov, Dariusz Jemielniak as members at-large, James Heilman (appointed as a community-selected trustee in August 2017),[144] CEO of Gizmodo Media Group Raju Narisetti (appointed in October 2017),[145] Bahraini human rights activist and blogger Esra'a Al Shafei (appointed in November 2017),[146] Lisa Lewin, and Jimmy Wales[147] as the "Community Founder Trustee".[143]
In a high-profile decision of 2015, James Heilman was removed from the board,[148][149] with little explanation.[148] (He returned in the board in August 2017).[150][مطلوب توضيح] In January 2016, Arnnon Geshuri briefly joined the board before stepping down amid controversy about a "no poach" agreement he executed when at Google, which violated United States antitrust law and for which the participating companies paid US$415 million in a class action suit on behalf of affected employees.[151][152]
Advisory board
The advisory board, according to the Wikimedia Foundation, is an international network of experts who have agreed to give the foundation meaningful help on a regular basis in many different areas, including law, organizational development, technology, policy, and outreach.[153]
Appointed members for the period from June 16, 2017, to June 30, 2018, were:[154][needs update?]
Staff
First appointments
In 2004, the foundation appointed Tim Starling as developer liaison to help improve the MediaWiki software, Daniel Mayer as chief financial officer (finance, budgeting, and coordination of fund drives), and Erik Möller as content partnership coordinator. In May 2005, the foundation announced seven more official appointments.[155]
In January 2006, the foundation created several committees, including the Communication Committee, in an attempt to further organize activities essentially handled by volunteers at that time.[156] Starling resigned that month to spend more time on his PhD program.
Employees
The foundation's functions were, for the first few years, executed almost entirely by volunteers. In 2005, it had only two employees, Danny Wool, a coordinator, and Brion Vibber, a software manager.
اعتبارا من 4 أكتوبر 2006[تحديث], the foundation had five paid employees:[157] two programmers, an administrative assistant, a coordinator handling fundraising and grants, and an interim executive director,[158] Brad Patrick, previously the foundation's general counsel. Patrick ceased his activity as interim director in January 2007, and then resigned from his position as legal counsel, effective April 1, 2007. He was replaced by Mike Godwin, who served as general counsel and legal coordinator from July 2007[159] until 2010.
In January 2007, Carolyn Doran was named chief operating officer and Sandy Ordonez joined as head of communications.[160] Doran began working as a part-time bookkeeper in 2006 after being sent by a temporary agency. Doran, found to have had a long criminal record,[161] left the foundation in July 2007, and Sue Gardner was hired as consultant and special advisor (later CEO). Doran's departure from the organization was cited by Florence Devouard as one of the reasons the foundation took about seven months to release its fiscal 2007 financial audit.[162]

Danny Wool, officially the grant coordinator but also largely involved in fundraising and business development, resigned in March 2007. He accused Wales of misusing the foundation's funds for recreational purposes, and said that Wales had his Wikimedia credit card taken away in part because of his spending habits, a claim Wales denied.[163] In February 2007, the foundation added a new position, chapters coordinator, and hired Delphine Ménard,[164] who had been occupying the position as a volunteer since August 2005. Cary Bass was hired in March 2007 in the position of volunteer coordinator. Oleta McHenry was brought in as accountant in May 2007, through a temporary placement agency and made the official full-time accountant in August 2007. In January 2008, the foundation appointed Veronique Kessler as the new chief financial and operating officer, Kul Wadhwa as head of business development, and Jay Walsh as head of communications.
اعتبارا من 19 ديسمبر 2019[تحديث] the foundation had more than 350 employees and contractors.[8]
Independent contractors
Among firms regularly listed as independent contractors in the Wikimedia Foundation's Form 990 disclosures are the Jones Day law firm and the PR firm Minassian Media; the latter was founded by Craig Minassian, a full-time executive at the Clinton Foundation.[165][166]
The Wikimedia Foundation has also benefited from the strategic consulting services of williamsworks, a consultancy established by Whitney Williams, former Trip Director for Hillary Clinton.[167][168][169]
Disputes and lawsuits

Many disputes have resulted in litigation[170][171][172][173] while others have not.[174] Attorney Matt Zimmerman stated, "Without strong liability protection, it would be difficult for Wikipedia to continue to provide a platform for user-created encyclopedia content."[175]
In December 2011, the foundation hired Washington, D.C., lobbyist Dow Lohnes Government Strategies LLC to lobby the United States Congress with regard to "Civil Rights/Civil Liberties" and "Copyright/Patent/Trademark."[176] At the time of the hire the Foundation was concerned specifically about a bill known as the Stop Online Piracy Act.[177]
In October 2013, a German Court ruled that the Wikimedia Foundation can be held liable for content added to Wikipedia – however, this applies only when there has been a specific complaint; otherwise, the Wikimedia Foundation does not check any of the content published on Wikipedia and has no duty to do so.[178]
In June 2014, a copyright infringement lawsuit was filed by Bildkonst Upphovsrätt i Sverige against Wikimedia Sweden.[179]
On June 20, 2014, a defamation lawsuit (Law Division civil case No. L-1400-14) involving Wikipedia editors was filed with the Mercer County Superior Court in New Jersey seeking, inter alia, compensatory and punitive damages.[180][181]
In a March 10, 2015, op-ed for The New York Times, Wales and Tretikov announced the foundation was filing a lawsuit against the National Security Agency and five other government agencies and officials, including the DOJ, calling into question its practice of mass surveillance, which they argued infringed the constitutional rights of the foundation's readers, editors and staff. They were joined in the suit by eight additional plaintiffs, including Amnesty International and Human Rights Watch.[182][183][184] On October 23, 2015, the United States District Court for the District of Maryland dismissed the suit Wikimedia Foundation v. NSA on grounds of standing. U.S. District Judge T. S. Ellis III ruled that the plaintiffs could not plausibly prove they were subject to upstream surveillance, and that their argument is "riddled with assumptions", "speculations" and "mathematical gymnastics".[185][186] The plaintiffs filed an appeal with the United States Court of Appeals for the Fourth Circuit on February 17, 2016.[187]
In February 2016, Lila Tretikov announced her resignation as executive director, as a result of the WMF's controversial Knowledge Engine project and disagreements with the staff.[188][189]
Controversies
Obtrusive fundraising
During the 2015 fundraising campaign, some members of the community voiced their concerns about the fundraising banners. They argued that they were obtrusive for users and that they could be deceiving potential donors by giving the perception that Wikipedia had immediate financial issues, which was not the case. The Wikimedia Foundation vowed to improve wording on further fundraising campaigns to avoid these issues.[190]
Removal of community-appointed trustee
In June 2015, James Heilman was elected by the community to the Wikimedia Foundation Board of Trustees.[191] In December 2015, the board removed Heilman from his position as a trustee,[192][193] a decision that generated substantial controversy amongst members of the Wikipedia community.[148] A statement released by the board declared the lack of confidence of his fellow trustees in him as the reasons for his ouster. Heilman later stated that he "was given the option of resigning [by the Board] over the last few weeks. As a community elected member I see my mandate as coming from the community which elected me and thus declined to do so. I saw such a move as letting down those who elected me."[194] He subsequently pointed out that while on the Board, he had pushed for greater transparency regarding the Wikimedia Foundation's controversial Knowledge Engine project and its financing,[195] and indicated that his attempts to make public the Knight Foundation grant for the engine had been a factor in his dismissal.[196]
The volunteer community re-elected him to the Wikimedia Foundation board in 2017.[150]
Knowledge Engine
Knowledge Engine was a search engine project initiated in 2015 by the WMF to locate and display verifiable and trustworthy information on the Internet.[197] The goal of the KE was to be less reliant on traditional search engines and it was funded with a US$250٬000 grant from the Knight Foundation.[198] The project was perceived as a scandal, mainly because it was conceived in secrecy, which was perceived as a conflict with the Wikimedia community's transparency. In fact, most of the information available to the community was received through leaked documents published by The Signpost in 2016.[199][197]
Following this controversy, Wikimedia Foundation Executive Director Lila Tretikov resigned.[200]
Excessive spending
Wales was confronted with allegations that the WMF had "a miserable cost/benefit ratio and for years now has spent millions on software development without producing anything that actually works".[150] Wales acknowledged in 2014 that he had "been frustrated as well about the endless controversies about the rollout of inadequate software not developed with sufficient community consultation and without proper incremental rollout to catch show-stopping bugs".[150]
In February 2017, an op-ed published by The Signpost, the English Wikipedia's online newspaper, titled Wikipedia has Cancer[201][202] produced a heated debate both in the Wikipedian community and the wider public. The author criticized the Wikimedia Foundation for its ever-increasing annual spending which, he argued, could put the project at financial risk should an unexpected event happen. The author proposed to put a cap on spending, build up its existing endowment, and restructure the endowment so that the WMF cannot dip into the principal when times get bad. Wikimedia Foundation Executive Director, Katherine Maher, responded by pointing out that such an endowment was already created in 2016, confusing creating an endowment with building up an existing endowment.[203]
See also
- Wikipedia:Wikimedia sister projects
- Other Wikipedias
- Wikipedia:Administration#Human and legal administration
- Wikimedia Commons
References
- ^ أ ب Neate, Rupert (October 7, 2008). "Wikipedia founder Jimmy Wales goes bananas". The Daily Telegraph. Archived from the original on November 10, 2008. Retrieved October 25, 2009.
The encyclopedia's huge fan base became such a drain on Bomis's resources that Mr Wales, and co-founder Larry Sanger, thought of a radical new funding model – charity.
- ^ أ ب ت خطأ استشهاد: وسم
<ref>
غير صحيح؛ لا نص تم توفيره للمراجع المسماةAnnouncing Wikimedia Foundation
- ^ "2014 Return of Organization Exempt From Income Tax (form 990)" (PDF). WMF (Public Inspection Copy). 11 May 2016. Archived (PDF) from the original on September 14, 2016. Retrieved 13 December 2016.
- ^ "Contact us - Wikimedia Foundation". Wikimedia Foundation. Archived from the original on June 25, 2017. Retrieved 8 June 2017.
- ^ أ ب ت ث "Wikimedia Foundation, Inc, Financial Statements, June 30, 2019 and 2020" (PDF). November 16, 2020. pp. 3, 13. Retrieved April 16, 2021.
- ^ أ ب ت Salmon, Felix. "Exclusive: End of the Maher era at Wikipedia". Axios.
- ^ "Wikimedia Endowment/Meetings/January 22, 2021". April 1, 2021.
- ^ أ ب "Wikimedia Foundation staff and contractors - Meta". meta.wikimedia.org.
- ^ Jarice Hanson (2016). The Social Media Revolution: An Economic Encyclopedia of Friending, Following, Texting, and Connecting. ABC-CLIO. p. 375. ISBN 978-1-61069-768-2.
- ^ Jacobs, Julia (8 April 2019). "Wikipedia Isn't Officially a Social Network. But the Harassment Can Get Ugly". The New York Times.
- ^ Cohen, Noam (16 March 2021). "Wikipedia Is Finally Asking Big Tech to Pay Up". Wired.
- ^ Kolbe, Andreas (24 May 2021). "Wikipedia is swimming in money—why is it begging people to donate?". The Daily Dot.
- ^ Culliford, Elizabeth (2 February 2021). "Exclusive: Wikipedia launches new global rules to combat site abuses". Reuters (in الإنجليزية).
- ^ Announcemnent of consultancy role for María Sefidari
- ^ "Foundation Board appoints Katherine Maher as Executive Director". Wikimedia Foundation. Patricio Lorente, Christophe Henner. Retrieved 12 June 2020.
- ^ Devouard, Florence. "Mission statement". Wikimedia Foundation. Archived from the original on January 17, 2008. Retrieved January 28, 2008.
- ^ Jackson, Jasper (12 Feb 2017). "'We always look for reliability': why Wikipedia's editors cut out the Daily Mail". The Guardian. Archived from the original on February 13, 2017. Retrieved 13 Feb 2017.
Another core job for the foundation – and Maher – is political advocacy. While copyright and press freedom are important issues for Wikipedia, there is one area even more fundamental to its operation - the rules that protect web firms from full liability for what their users post.
- ^ Charity Navigator Charity Navigator IRS (Forms 990) Tab Archived ديسمبر 18, 2015 at the Wayback Machine. Page accessed January 31, 2016
- ^ "NTEE Classification System". Archived from the original on فبراير 2, 2008. Retrieved يناير 28, 2008.
- ^ "NCCS definition for Adult Education". Archived from the original on December 26, 2007. Retrieved January 28, 2008.
- ^ Jd. "Wikimedia Foundation bylaws". Wikimedia Foundation. Archived from the original on January 23, 2008. Retrieved January 28, 2008.
- ^ Rampton, Sheldon (March 16, 2003). "Wikipedia English mailing list message". Archived from the original on November 1, 2005. Retrieved July 11, 2005.
- ^ Bylaws revision.
- ^ Moncada, Carlos (September 25, 2007). "Wikimedia Foundation Moving To Another Bay Area". The Tampa Tribune. Archived from the original on December 28, 2007.
- ^ Mullins, Richard (September 26, 2007). "Online Encyclopedia To Leave St. Petersburg For San Francisco". The Tampa Tribune. Archived from the original on December 28, 2007.
- ^ Kim, Ryan (October 10, 2007). "Wikipedia team plans move to San Francisco". San Francisco Chronicle. Archived from the original on October 11, 2007. Retrieved August 7, 2019.
- ^ "Press releases/Relocation - Wikimedia Foundation". wikimediafoundation.org (in الإنجليزية). October 9, 2007. Archived from the original on March 16, 2018. Retrieved 2018-03-16.
- ^ Elder, Jeff (2014-05-01). "Wikipedia's New Chief: From Soviet Union to World's Sixth-Largest Site". WSJ (in الإنجليزية الأمريكية). Archived from the original on July 15, 2018. Retrieved 2018-07-15.
- ^ "Open-Source Software Specialist Selected as Executive Director of Wikipedia" (in الإنجليزية). Archived from the original on July 15, 2018. Retrieved 2018-07-15.
- ^ Villagomez, Jaime (September 21, 2017). "Wikimedia Foundation Office Move". Archived from the original on April 13, 2019. Retrieved 2018-03-15.
- ^ "Janeen Uzzell". Wikimedia Foundation (in الإنجليزية الأمريكية). 2019-01-31. Retrieved 2020-02-02.
- ^ "China blocks Wikimedia Foundation's application to become an observer at WIPO". Knowledge Ecology International (in الإنجليزية الأمريكية). 2020-09-23. Retrieved 2020-09-23.
- ^ Hui, Mary. "Beijing blocked Wikimedia from a UN agency because of "Taiwan-related issues"". qz.com. Quartz. Retrieved 25 September 2020.
- ^ أ ب ت Cohen, Noam (2021-03-16). "Wikipedia Is Finally Asking Big Tech to Pay Up". Wired (in الإنجليزية الأمريكية). ISSN 1059-1028. Retrieved 2021-03-17.
- ^ "wikipedia.org Competitive Analysis, Marketing Mix and Traffic - Alexa". www.alexa.com. Retrieved 9 April 2021.
- ^ "wiktionary.org Competitive Analysis, Marketing Mix and Traffic - Alexa". www.alexa.com. Retrieved 9 April 2021.
- ^ "wikibooks.org Competitive Analysis, Marketing Mix and Traffic - Alexa". www.alexa.com. Retrieved 9 April 2021.
- ^ "wikiquote.org Competitive Analysis, Marketing Mix and Traffic - Alexa". www.alexa.com. Retrieved 9 April 2021.
- ^ "wikivoyage.org Competitive Analysis, Marketing Mix and Traffic - Alexa". www.alexa.com. Retrieved 9 April 2021.
- ^ "wikisource.org Competitive Analysis, Marketing Mix and Traffic - Alexa". www.alexa.com. Retrieved 9 April 2021.
- ^ "wikinews.org Competitive Analysis, Marketing Mix and Traffic - Alexa". www.alexa.com. Retrieved 9 April 2021.
- ^ "wikiversity.org Competitive Analysis, Marketing Mix and Traffic - Alexa". www.alexa.com. Retrieved 9 April 2021.
- ^ "wikidata.org Competitive Analysis, Marketing Mix and Traffic - Alexa". www.alexa.com. Retrieved 9 April 2021.
- ^ أ ب Various. "Wikimedia movement affiliates". meta.wikimedia.org. Wikimedia Foundation. Archived from the original on September 5, 2015. Retrieved 2015-10-27.
- ^ أ ب Various. "Wikimedia movement affiliates/Frequently asked questions". meta.wikimedia.org. Wikimedia Foundation. Archived from the original on December 8, 2015. Retrieved 2015-10-27.
- ^ أ ب ت Various. "Wikimedia movement affiliates/Models - Meta". meta.wikimedia.org. Wikimedia Foundation. Archived from the original on December 8, 2015. Retrieved 2015-10-27.
- ^ Various. "Affiliations Committee". meta.wikimedia.org. Wikimedia Foundation. Archived from the original on October 4, 2015. Retrieved 2015-10-27.
- ^ Various. "Wikimedia chapters". Wikimedia Foundation. Archived from the original on November 4, 2015. Retrieved 2015-10-27.
- ^ Various (March 31, 2012). "Resolution:Recognizing Models of Affiliations - Wikimedia Foundation". wikimediafoundation.org. Wikimedia Foundation. Archived from the original on December 8, 2015. Retrieved 2015-10-27.
- ^ "Wikimania". wikimedia.org. Archived from the original on October 14, 2015. Retrieved 2015-10-25.
- ^ "The Many Voices of Wikipedia, Heard in One Place". New York Times. August 7, 2006. Archived from the original on April 20, 2017. Retrieved February 23, 2017.
- ^ Levin, Verony (أغسطس 5, 2011). "Wikimania Conference at Its Peak; Founder Jimmy Wales to Speak Tomorrow". TheMarker (in العبرية). Archived from the original on أكتوبر 6, 2011. Retrieved أغسطس 12, 2011.
- ^ Lu Huang, Keira (July 29, 2013). "Wikimania challenge for Hong Kong as conference comes to town". South China Morning Post Publishers Ltd. Archived from the original on March 9, 2014. Retrieved August 9, 2014.
- ^ "Wikimania! Head to Wikipedia's first ever London festival". Time Out London. August 6, 2014. Archived from the original on August 8, 2014. Retrieved August 9, 2014.
- ^ "Main Page – Wikimania 2015 in Mexico City". wikimania2015.wikimedia.org. Retrieved 2015-06-19.
- ^ Wikimania 2016 bids/Esino Lario Archived أبريل 29, 2015 at the Wayback Machine, retrieved 2015-05-17
- ^ "Aulinx". Archived from the original on July 10, 2004.
- ^ أ ب "WMF needs additional datacenter space". Wikimedia Diff (in الإنجليزية). April 7, 2009. Archived from the original on July 15, 2018. Retrieved 2018-07-14.
- ^ "A Look Inside Wikipedia's Infrastructure". Data Center Knowledge. 2008-06-24. Archived from the original on July 15, 2018. Retrieved 2018-07-14.
- ^ Weiss, Todd R. (October 9, 2008). "Wikipedia simplifies IT infrastructure by moving to one Linux vendor". Computerworld. Archived from the original on October 5, 2012. Retrieved November 1, 2008.
- ^ Paul, Ryan (October 9, 2008). "Wikipedia adopts Ubuntu for its server infrastructure". Ars Technica. Archived from the original on January 30, 2009. Retrieved November 1, 2008.
- ^ "Debian - Wikitech". wikitech.wikimedia.org (in الإنجليزية). Retrieved 2021-04-18.
- ^ "It's Official: Ashburn is Wikipedia's New Home". Data Center Knowledge. 2013-01-14. Archived from the original on July 15, 2018. Retrieved 2018-07-14.
- ^ "Wikimedia sites to move to primary data center in Ashburn". Wikimedia Diff (in الإنجليزية). January 19, 2013. Archived from the original on July 15, 2018. Retrieved 2018-07-14.
- ^ "Wikipedia On The Hunt For More Data Center Space". Data Center Knowledge. 2013-10-23. Archived from the original on July 15, 2018. Retrieved 2018-07-14.
- ^ "RFP/2013 Datacenter - Wikimedia Foundation". Wikimedia Foundation (in الإنجليزية). October 18, 2013. Archived from the original on July 15, 2018. Retrieved 2018-07-14.
- ^ "Fiber Cut Knocks Wikipedia Offline". Data Center Knowledge. 2012-08-07. Archived from the original on July 15, 2018. Retrieved 2018-07-14.
- ^ "Wikimedia site outage". Wikimedia Diff (in الإنجليزية). 6 August 2012. Archived from the original on July 15, 2018. Retrieved 2018-07-14.
- ^ "Wikimedia's Data Center Search Ends With CyrusOne". Data Center Knowledge. 2014-05-05. Archived from the original on July 15, 2018. Retrieved 2018-07-14.
- ^ "Wikimedia Foundation selects CyrusOne in Dallas as new data center – Wikimedia Diff". Wikimedia Diff (in الإنجليزية). May 5, 2014. Archived from the original on July 15, 2018. Retrieved 2018-07-14.
- ^ "Upstream projects". MediaWiki. Archived from the original on December 8, 2015. Retrieved January 10, 2016.
- ^ "⚓ T156028 Name Asia Cache DC site". Wikimedia Phabricator. Archived from the original on May 12, 2019. Retrieved 2019-05-12.
- ^ "Wikipedia Adopts MariaDB". Wikimedia Diff. April 22, 2013. Archived from the original on December 8, 2018. Retrieved December 6, 2018.
- ^ Bergman, Mark. "Wikimedia Architecture" (PDF). Wikimedia Foundation Inc. Archived from the original (PDF) on مارس 3, 2009. Retrieved يونيو 27, 2008.
- ^ Snow, Michael. "Lucene search: Internal search function returns to service". The Signpost. Wikipedia. Archived from the original on July 31, 2012. Retrieved February 26, 2009.
- ^ Vibber, Brion. "[Wikitech-l] Lucene search". Archived from the original on March 30, 2013. Retrieved February 26, 2009.
- ^ "Extension:CirrusSearch - MediaWiki". MediaWiki.org (in الإنجليزية). Retrieved 2021-04-18.
- ^ Wikimedia & FourKitchens support CiviCRM development Archived سبتمبر 22, 2012 at the Wayback Machine Wikimedia Diff, June 10, 2009
- ^ "Wikimedia Diff". Wikimedia Diff. Archived from the original on August 16, 2011. Retrieved July 7, 2013.
- ^ Wikipedia – Android Apps on Google Play Archived مارس 21, 2015 at the Wayback Machine. Retrieved 15 April 2015.
- ^ أ ب ت "Wikimedia Foundation, Inc, Financial Statements, June 30, 2018 and 2019" (PDF). September 27, 2019. pp. 4, 14. Retrieved January 26, 2020.
- ^ أ ب ت ث ج "Wikimedia Foundation, Inc. – Financial Statements – June 30, 2011 and 2010" (PDF). Wikimedia Foundation. Archived (PDF) from the original on April 18, 2012. Retrieved 2015-10-25.
- ^ See also Section 501(c)(3) of the Internal Revenue Code
- ^ See also Chapter 220.13 of the Florida Statutes
- ^ "Charity Navigator Rating – Wikimedia Foundation". charitynavigator.org. أكتوبر 8, 2010. Archived from the original on أكتوبر 9, 2010. Retrieved أكتوبر 8, 2010.
{{cite web}}
: CS1 maint: bot: original URL status unknown (link) - ^ "Charity Navigator Rating – Wikimedia Foundation – Historical Data (Note: Requires free login)". charitynavigator.org. Archived from the original on July 7, 2017. Retrieved December 24, 2012.
- ^ "Charity Navigator Rating – Wikimedia Foundation". Charitynavigator.org. November 1, 2019. Retrieved November 17, 2019.
- ^ Wikimedia update feed service
- ^ Bizer, C (September 2009). "Web Semantics: Science, Services and Agents on the World Wide Web". 7 (3): 154–165.
{{cite journal}}
: Cite journal requires|journal=
(help) - ^ Ember, Sydney (July 31, 2014). "Wikipedia Begins Taking Donations in Bitcoin". New York Times. Archived from the original on July 30, 2014. Retrieved February 12, 2020.
- ^ "Wikimedia Foundation, Inc. – Financial Statements – June 30, 2006–2004" (PDF). Wikimedia Foundation. Archived (PDF) from the original on June 17, 2012. Retrieved August 7, 2019.
- ^ "Wikimedia Foundation, Inc. Financial Statements June, 2014 and 2013" (PDF). Upload.wikimedia.org. Archived (PDF) from the original on January 22, 2015. Retrieved December 11, 2014.
- ^ "Sue Gardner". Forbes. April 18, 2012. Archived from the original on December 12, 2012. Retrieved November 26, 2012.
- ^ Akhtar, Allana. "Apple, Amazon, and Google don't pay to integrate Wikipedia articles into their search products. The non-profit now hopes to use contracts with Big Tech to help fund 'knowledge equity' around the world". Business Insider.
- ^ "Wikipedia celebrates 15 years of free knowledge". Wikimedia Foundation. January 14, 2016. Archived from the original on July 9, 2018. Retrieved July 9, 2018.
- ^ "Craig Newmark, founder of Craigslist, gives to Wikipedia's future". Wikimedia Foundation blog. June 8, 2016. Archived from the original on July 9, 2018. Retrieved July 9, 2018.
- ^ أ ب "Wikimedia Foundation, Inc, Financial Statements, June 30, 2017 and 2016" (PDF). September 27, 2019. Retrieved September 29, 2019.
- ^ أ ب "Wikimedia Foundation, Inc, Financial Statements, June 30, 2018 and 2017" (PDF). Wikimedia Foundation. September 26, 2018. Retrieved September 29, 2019.
- ^ "Amazon donates $1M to Wikipedia's nonprofit parent organization". www.geekwire.com. 2018-09-25. Archived from the original on October 27, 2018. Retrieved October 27, 2018.
- ^ "Facebook makes $1 million gift to support the future of free knowledge". December 20, 2018. Archived from the original on January 3, 2019. Retrieved January 2, 2019.
- ^ "George Soros, founder of Open Society Foundations, invests in the future of free and open knowledge". Wikimedia Foundation (in الإنجليزية الأمريكية). October 15, 2018. Archived from the original on October 20, 2018. Retrieved October 19, 2018.
- ^ "Expanding knowledge access with the Wikimedia Foundation". 2019-01-22. Archived from the original on January 23, 2019. Retrieved January 23, 2019.
- ^ "Wikimedia Endowment - Meta". July 15, 2019.
- ^ "Wikimedia Foundation announces $2.5 million in support from Craig Newmark Philanthropies for security of Wikipedia and organization's other free knowledge projects". Wikimedia Foundation (in الإنجليزية الأمريكية). 2019-09-10. Retrieved 2020-02-28.
- ^ "Amazon to help advance free knowledge for all with new $1 million gift to the Wikimedia Endowment". Wikimedia Foundation (in الإنجليزية الأمريكية). 2019-10-14. Retrieved 2020-02-28.
- ^ "Amazon donates $1 million gift to the Wikimedia Endowment to sustain free knowledge". Wikimedia Foundation (in الإنجليزية الأمريكية). September 25, 2020.
- ^ أ ب ت "Wikimedia Foundation, Inc. Financial Statements June 30, 2006, 2005 and 2004" (PDF). Wikimedia Foundation. Archived (PDF) from the original on June 17, 2012. Retrieved November 26, 2012.
- ^ "Microsoft Word – {F0900CC7-D37E-4CDF-95E3-B1F38D7DCD03}.doc" (PDF). Retrieved November 26, 2012.
- ^ "Microsoft Word – 31935 SFO Wikimedia fs.doc" (PDF). Archived (PDF) from the original on April 18, 2012. Retrieved November 26, 2012.
- ^ "Wikimedia Foundation, Inc. Financial Statements June 30, 2009 and 2008" (PDF). Wikimedia Foundation. Archived (PDF) from the original on September 17, 2012. Retrieved November 26, 2012.
- ^ "Wikimedia Foundation, Inc. Financial Statements June 30, 2010 and 2009" (PDF). Wikimedia Foundation. Archived (PDF) from the original on April 18, 2012. Retrieved November 26, 2012.
- ^ "Wikimedia Foundation, Inc. Financial Statements June, 2011 and 2010" (PDF). Wikimedia Foundation. Archived (PDF) from the original on April 18, 2012. Retrieved 2015-10-25.
- ^ "Wikimedia Foundation, Inc. Financial Statements June, 2012 and 2011" (PDF). Wikimedia Foundation. Archived (PDF) from the original on January 23, 2013. Retrieved December 26, 2012.
- ^ "Wikimedia Foundation, Inc. Financial Statements June, 2013 and 2012" (PDF). Wikimedia Foundation. Archived (PDF) from the original on May 23, 2014. Retrieved December 14, 2013.
- ^ أ ب "Wikimedia Foundation, Inc. Financial Statements June, 2017 and 2016" (PDF). Wikimedia Foundation. Archived (PDF) from the original on December 11, 2018. Retrieved March 23, 2017.
- ^ "Wikimedia Foundation, Inc. Financial Statements June, 2016 and 2015" (PDF). Wikimedia Foundation. Archived (PDF) from the original on October 23, 2016. Retrieved November 15, 2016.
- ^ "Statistical analysis of Wikimedia Foundation financial reports - Wikiversity". en.wikiversity.org (in الإنجليزية). Archived from the original on June 26, 2018. Retrieved 2018-06-26.
- ^ "Wikis Go Printable". Wikimedia Foundation. December 13, 2007. Archived from the original on July 8, 2018. Retrieved July 8, 2018.
- ^ أ ب "Fundraising 2008/benefactors". Wikipedia:Meta. August 8, 2015. Archived from the original on July 9, 2018. Retrieved July 8, 2018.
- ^ "Khosla Gift: Wikimedia Foundation Receives $500K Donation". Wikimedia Foundation. March 24, 2008. Archived from the original on July 8, 2018. Retrieved July 8, 2018.
- ^ "Neeru Khosla to Become Wikimedia Advisor Dec 2008". Wikimedia Foundation. December 15, 2008. Archived from the original on July 8, 2018. Retrieved July 8, 2018.
- ^ "Sloan Foundation to Give Wikipedia $3M". Associated Press. Archived from the original on March 29, 2008.
- ^ "Stanton Grant Q&A". Wikimedia Foundation. December 3, 2008. Archived from the original on October 18, 2017. Retrieved September 18, 2017.
- ^ "Blog.wikimedia.org". Blog.wikimedia.org. July 2, 2009. Archived from the original on March 19, 2015. Retrieved December 5, 2011.
- ^ "Wikimediafoundation.org". Wikimediafoundation.org. Archived from the original on January 3, 2012. Retrieved December 5, 2011.
- ^ "Omidyar Network Commits $2 Million Grant to Wikimedia Foundation". Wikimedia Foundation. August 25, 2009. Archived from the original on April 14, 2010. Retrieved November 17, 2019.
- ^ Parr, Ben (February 16, 2010). "Google Gives $2 Million to Wikipedia's Foundation". Mashable.com. Archived from the original on December 3, 2011. Retrieved December 5, 2011.
- ^ Hicklin, Andrea (November 5, 2010). "UC Berkeley students help improve Wikipedia's credibility". Berkeley News.
- ^ "Wikimedia Foundation Receives $1.2 Million for Wikipedia Public Policy Initiative". Philanthropy News Digest. May 14, 2010. Archived from the original on October 16, 2017. Retrieved February 3, 2017.
- ^ McNamara, Paul. "Wikipedia lands $1.2M grant to improve 'public policy' articles: Stanton Foundation ponies up for "accuracy" project that will be anything but easy". Network World. Archived from the original on February 3, 2017. Retrieved February 3, 2017.
- ^ أ ب "Wikimedia Foundation receives $3 million grant from Alfred P. Sloan Foundation to make freely licensed images accessible and reusable across the web". Wikimedia Foundation. January 9, 2017. Archived from the original on July 8, 2018. Retrieved July 8, 2018.
- ^ Walsh, Jay (October 5, 2011). "Wikimedia receives US$3.5 million grant from Stanton Foundation". Wikimedia Community blog. Wikimedia Foundation. Archived from the original on October 10, 2011. Retrieved October 10, 2011.
- ^ أ ب "Foundation Grants". Meta.wikimedia.org. Archived from the original on December 19, 2012. Retrieved November 26, 2012.
- ^ Shaw, Lucas. "More Anti-Piracy Bill Co-Sponsors Bail (Updated)". Reuters. Archived from the original on September 24, 2015. Retrieved 2015-10-25.
- ^ "2014-2015 Fundraising Report". Wikimedia Foundation. October 1, 2015. Archived from the original on January 24, 2016. Retrieved January 10, 2016.
- ^ "Developing the Wikidata software platform". Gordon and Betty Moore Foundation. Archived from the original on July 8, 2018. Retrieved July 8, 2018.
- ^ "Monarch Fund 990-PF 2015 Form" (PDF). Archived (PDF) from the original on July 8, 2018. Retrieved July 8, 2018.
- ^ "Grant Awards 2014" (PDF). Arcadia. Archived (PDF) from the original on May 23, 2020. Retrieved July 8, 2018.
- ^ "Wikimedia Foundation: program support". Stavros Niarchos Foundation. Archived from the original on June 17, 2019. Retrieved July 8, 2018.
- ^ wmf:File:Knowledge engine grant agreement.pdf, 18 September 2015. Published 11 February 2016, retrieved 16 February 2016.
- ^ Mullin, Joe (February 29, 2016). "Wikimedia Foundation director resigns after uproar over "Knowledge Engine": It's damage-control time at the world's biggest encyclopedia". Ars Technica. Archived from the original on March 1, 2016. Retrieved February 3, 2017.
- ^ de Vreede, Jan-Bart (April 26, 2008). "Board of Trustees Restructure Announcement". Wikimedia Foundation. Archived from the original on May 1, 2008. Retrieved April 26, 2008.
- ^ أ ب "Bylaws - Wikimedia Foundation" (in الإنجليزية). Wikimedia Foundation. 10 July 2019. Retrieved December 5, 2020.
(F) Community Founder Trustee Position. The Board may appoint Jimmy Wales as Community Founder Trustee for a three-year term. The Board may reappoint Wales as Community Founder Trustee for successive three-year terms (without a term limit). In the event that Wales is not appointed as Community Founder Trustee, the position will remain vacant, and the Board shall not fill the vacancy.
- ^ "Press Release Wikimedia Foundation, August 2017". Archived from the original on November 7, 2017. Retrieved October 30, 2017.
- ^ "Raju Narisetti joins Wikimedia Foundation Board of Trusteess". Wikimedia Foundation. 16 October 2017. Archived from the original on October 20, 2017. Retrieved 16 October 2017.
- ^ Esra'a Al Shafei joins Board Archived ديسمبر 2, 2017 at the Wayback Machine, Wikimedia Diff, 1 December 2017
- ^ "Board of Trustees". Wikimedia Foundation. Retrieved December 5, 2020.
- ^ أ ب ت Lih, Andrew (15 January 2016). "Wikipedia just turned 15 years old. Will it survive 15 more?". The Washington Post (in الإنجليزية الأمريكية). Archived from the original on February 25, 2016. Retrieved 16 January 2016.
- ^ Torsten Kleinz (December 29, 2015). "Wikimedia Foundation feuert Vorstandsmitglied". heise online. Archived from the original on March 4, 2016. Retrieved February 24, 2016.
- ^ أ ب ت ث Kolbe, Andreas (7 June 2017). "Golden handshakes of almost half a million at Wikimedia Foundation". The Register. Archived from the original on October 19, 2017. Retrieved July 13, 2018.
- ^ Mullin, Joe (January 27, 2016). "Wikimedia's newest board appointment steps down amid editor hostility". Ars Technica. Archived from the original on July 4, 2017. Retrieved June 15, 2017.
- ^ Wikipedia editors revolt, vote "no confidence" in newest board member Archived فبراير 25, 2016 at the Wayback Machine, Ars Technica, 2016-01-25.
- ^ "Advisory Board". Wikimedia Foundation. Archived from the original on June 9, 2007. Retrieved September 29, 2013.
- ^ "Resolution:Advisory Board appointments 2017-18". Wikimedia Foundation. June 16, 2017. Archived from the original on July 8, 2018. Retrieved July 8, 2018.
- ^ Snow, Michael (May 30, 2005). "Wikimedia names seven to official positions". The Signpost. Archived from the original on April 27, 2012. Retrieved 2016-04-26.
- ^ Devouard, Florence. "Resolutions". Wikimedia Foundation. Archived from the original on January 29, 2008. Retrieved February 4, 2008.
- ^ Jimmy Wales (October 4, 2006). Charlie Rose (46:22) (TV-Series). Google Video: Charlie Rose. Archived from the original (internet video) on October 14, 2006. Retrieved December 8, 2006.
- ^ Korg. "Wikimedia Foundation Announces Interim Executive Director". Wikimedia Foundation. Archived from the original on July 2, 2006. Retrieved June 12, 2006.
- ^ Mailing list post Archived مارس 30, 2013 at the Wayback Machine by the Chair of the Wikimedia Foundation's Board of Trustees announcing the appointment.
- ^ Danny. "Current staff". Wikimedia Foundation. Archived from the original on February 4, 2007. Retrieved February 1, 2007.
- ^ Brian Bergstein (December 22, 2007). "Former Wikipedia Officer Found To Have Long Criminal Record". Associated Press in Washington Post. Archived from the original on March 27, 2017. Retrieved March 25, 2017.
- ^ Ral315 (November 19, 2007). "Signpost interview: Florence Devouard". The Wikipedia Signpost. Archived from the original on November 27, 2007. Retrieved February 19, 2008.
{{cite news}}
: CS1 maint: numeric names: authors list (link) - ^ Moses, Asher (March 5, 2008). "Wikipedia's Jimmy Wales accused of expenses rort". Sydney Morning Herald. Archived from the original on March 27, 2014. Retrieved October 25, 2013.
- ^ "Resolution: Chapters coordinator". Archived from the original on May 2, 2012. Retrieved April 27, 2012., wikimediafoundation.org
- ^ "Wikipedia's Deep Ties to Big Tech". Institute for New Economic Thinking.
- ^ ProPublica, Mike Tigas, Sisi Wei, Ken Schwencke, Brandon Roberts, Alec Glassford. "Wikimedia Foundation Org - Nonprofit Explorer". ProPublica.
{{cite web}}
: CS1 maint: multiple names: authors list (link) - ^ Rapkin, Mickey (November 11, 2013). "When Ben Affleck Wants to Change the World, He Calls This Woman". Elle. Retrieved 8 April 2014.
- ^ "Strategy/Wikimedia movement/2017/People/Core team - Meta". meta.wikimedia.org (in الإنجليزية). Retrieved 2019-10-05.
- ^ ProPublica, Mike Tigas, Sisi Wei, Ken Schwencke, Brandon Roberts, Alec Glassford. "Wikimedia Foundation Org, Full Filing - Nonprofit Explorer". ProPublica.
{{cite web}}
: CS1 maint: multiple names: authors list (link) - ^ "Mondaq.com". Mondaq.com. Archived from the original on August 12, 2011. Retrieved December 5, 2011.
- ^ Neuburger, Jeffrey D. (November 13, 2008). "PBS.org". PBS.org. Archived from the original on March 5, 2012. Retrieved December 5, 2011.
- ^ "PS-Inside.com". Pr-inside.com. Archived from the original on August 12, 2011. Retrieved December 5, 2011.
- ^ Timmer, John (August 13, 2008). "Judge puts defamation lawsuit against Wikipedia to the sword". Ars Technica. Archived from the original on March 9, 2015. Retrieved March 10, 2015.
- ^ Foresman, Chris (April 23, 2009). "ArsTechnica.com". ArsTechnica.com. Archived from the original on December 25, 2011. Retrieved December 5, 2011.
- ^ "EFF and Sheppard Mullin Defend Wikipedia in Defamation Case" (Press release). Electronic Frontier Foundation. May 2, 2008. Archived from the original on April 7, 2010. Retrieved March 11, 2014.
- ^ New Client Registration House of Representatives Lobbying Disclosure December 12, 2011 Archived أكتوبر 16, 2012 at the Wayback Machine
- ^ Masnick, Mike (December 14, 2011). "Wikipedia Explains, In Great Detail, How Even An Updated SOPA Hurts The Web & Wikipedia". Techdirt. Archived from the original on January 8, 2012. Retrieved January 15, 2012.
- ^ "Wikimedia is liable for contents of Wikipedia articles, German court rules". PCWorld. November 27, 2013. Archived from the original on December 5, 2013. Retrieved December 5, 2013.
- ^ "Angående stämningsansökan från BUS mot offentligkonst.se". Wikimedia Sverige. 2014-06-13. Archived from the original on August 22, 2014. Retrieved 2015-10-25.
- ^ Bob.Reaman. "ACMS Public Access". state.nj.us. Archived from the original on سبتمبر 24, 2014. Retrieved أكتوبر 25, 2015.
- ^ "Archived copy" (PDF). Archived (PDF) from the original on October 31, 2014. Retrieved August 20, 2014.
{{cite web}}
: CS1 maint: archived copy as title (link) - ^ Wales, Jimmy; Tretikov, Lila (March 10, 2015). "Stop Spying on Wikipedia Users". The New York Times. San Francisco. Archived from the original on March 11, 2015. Retrieved March 10, 2015.
- ^ Paulson, Michelle; Brigham, Geoff (March 10, 2015). "Wikimedia v. NSA: Wikimedia Foundation files suit against NSA to challenge upstream mass surveillance". Wikimedia Diff. Archived from the original on March 10, 2015. Retrieved March 10, 2015.
- ^ Rayman, Noah (April 14, 2015). "Saving Wikipedia: Meet Lila Tretikov". Time. Archived from the original on April 18, 2015. Retrieved April 19, 2015.
- ^ Farivar, Cyrus (October 23, 2015). "Judge tosses Wikimedia's anti-NSA lawsuit because Wikipedia isn't big enough. Not enough facts to "plausibly establish that the NSA is using upstream surveillance."". Ars Technica. Archived from the original on March 4, 2016. Retrieved March 4, 2016.
- ^ "Wikimedia v. NSA - D. MD. Opinion". ACLU. October 23, 2015. Archived from the original on March 4, 2016. Retrieved March 4, 2016.
- ^ "Appeal No. 15-2560. Brief for plaintiffs–appellants" (PDF). ACLU. February 17, 2016. Archived (PDF) from the original on March 12, 2016. Retrieved March 5, 2016.
- ^ Hern, Alex (February 26, 2016). "Head of Wikimedia resigns over search engine plans". The Guardian. Archived from the original on March 28, 2016. Retrieved December 18, 2016.
- ^ "Online-Enzyklopädie: Chefin der Wikipedia-Stiftung tritt zurück". Spiegel Online. February 26, 2016. Archived from the original on March 5, 2016. Retrieved March 5, 2016.
- ^ Dewey, Caitlin (December 2, 2015). "Wikipedia has a ton of money. So why is it begging you to donate yours?". The Washington Post. Archived from the original on July 10, 2018. Retrieved July 9, 2018.
- ^ Varnum, Gregory (5 June 2015). "Wikimedia Foundation Board election results are in". Wikimedia Diff. Archived from the original on June 14, 2015. Retrieved 11 June 2015.
- ^ "Resolution:James Heilman Removal". Wikimedia Foundation Board of Trustees. 28 December 2015. Archived from the original on February 15, 2018. Retrieved 29 December 2015.
- ^ "[Wikimedia-l] Announcement about changes to the Board". wikimedia.org. Archived from the original on June 17, 2019. Retrieved 7 January 2016.
- ^ Orlowski, Andrew (12 January 2016). "Wikimedia Foundation bins community-elected trustee". The Register. Archived from the original on February 4, 2016. Retrieved 27 January 2016.
- ^ Noisette, Thierry. "Crise à la fondation Wikimedia : sa directrice démissionne". Nouvel Observateur. Archived from the original on November 2, 2016. Retrieved July 9, 2018.
- ^ Koebler, Jason (15 February 2016). "The Secret Search Engine Tearing Wikipedia Apart". Vice. Archived from the original on December 16, 2016. Retrieved 29 February 2016.
- ^ أ ب Koebler, Jason (February 16, 2016). "The Secret Search Engine Tearing Wikipedia Apart". Vice. Archived from the original on July 9, 2018. Retrieved July 9, 2018.
- ^ McGee, Matt (February 15, 2016). "Wikimedia Foundation Secures $250,000 Grant For Search Engine Development". Search Engine Land. Archived from the original on May 23, 2016. Retrieved July 9, 2018.
- ^ Kolbe, Andreas (February 10, 2016). "An in-depth look at the newly revealed documents". The Signpost. Archived from the original on September 1, 2017. Retrieved July 9, 2018.
- ^ Allen, Ashley (2016-02-26). "Wikimedia Director Resigns Following Internal Row Over Search Engine Plans". eteknix. Archived from the original on July 10, 2018. Retrieved July 9, 2018.
- ^ "Wikipedia:Wikipedia Signpost/2017-02-27/Op-ed". June 1, 2021 – via Wikipedia.
- ^ Macon, Guy. "Wikipedia has cancer". Retrieved October 14, 2019.
- ^ Joon Ian Wong (May 8, 2017). "Reddit is going nuts over Wikipedia's spending, but it's doing far better than its competitors". Quartz. Archived from the original on July 9, 2018. Retrieved July 9, 2018.
External links
- Official website
- Official site navigation
- WMF mailing list archives
- Wikimedia Foundation 2010–11 Annual Plan, WMF wiki
- Foundation's financial report, WMF wiki
- Wikimedia Foundation annual report, WMF wiki
- The Wikimedia Foundation bylaws, WMF wiki
- Wikimedia Foundation Social Profiles: Twitter, YouTube
Other
- مؤسسة ويكيميديا companies grouped at OpenCorporates
- The Wikimedia Foundation profile at Charity Navigator, charitynavigator.org
- Organizational Profile – National Center for Charitable Statistics (Urban Institute)
- CS1 الإنجليزية الأمريكية-language sources (en-us)
- CS1 العبرية-language sources (he)
- CS1 maint: bot: original URL status unknown
- CS1 maint: numeric names: authors list
- Short description is different from Wikidata
- مقالات فيها عبارات متقادمة منذ أبريل 2021
- جميع المقالات التي فيها عبارات متقادمة
- All pages needing factual verification
- Wikipedia articles needing factual verification from August 2021
- مقالات فيها عبارات متقادمة منذ 2021
- Articles with hatnote templates targeting a nonexistent page
- Articles lacking reliable references from August 2021
- All articles lacking reliable references
- مقالات فيها عبارات متقادمة منذ أكتوبر 2015
- مقالات المعرفة بحاجة للتحديث from January 2021
- كل مقالات المعرفة بحاجة لتحديث
- Articles with unsourced statements from August 2014
- Articles with unsourced statements from December 2016
- مقالات فيها عبارات متقادمة منذ يناير 2020
- مقالات ينبغي توسيعها from November 2019
- Articles with unsourced statements from August 2015
- مقالات فيها عبارات متقادمة منذ 2020
- جميع الصفحات التي تحتاج تنظيف
- مقالات بالمعرفة تحتاج توضيح from February 2020
- Wikipedia articles in need of updating from November 2020
- All Wikipedia articles in need of updating
- مقالات فيها عبارات متقادمة منذ أكتوبر 2006
- مقالات فيها عبارات متقادمة منذ ديسمبر 2019
- OpenCorporates groupings
- Wikimedia Foundation
- 2003 establishments in Florida
- 501(c)(3) organizations
- مقالات تحتوي مقاطع ڤيديو
- Charities based in California
- Crowdsourcing
- Educational foundations in the United States
- Free software project foundations in the United States
- Jimmy Wales
- Non-profit organizations based in San Francisco
- Online nonprofit organizations
- Organizations established in 2003
- Wiki communities