موجات فوق صوتية


الموجات فوق الصوتية Ultrasound أصوات ذات ترددات أعلى من مدى السمع البشري. ويقصد بالتردد عدد موجات الصوت التي يصدرها جسم يهتز في الثانية الواحدة. ويقاس التردد بوحدة تسمى الهرتز حيث يساوي الهرتز الواحد دورة (اهتزازًا) واحدة في الثانية. ويتمكن أغلب الناس من سماع الأصوات التي تقع تردداتها بين 20 و20,000 هرتز. ويبلغ مقدار تردد الموجات فوق الصوتية أكثر من 20,000 هرتز. وقد قام العلماء بتطوير عدة استخدامات للموجات فوق الصوتية في مجالي الطب والصناعة. وإضافة إلى ترددها العالي، فإن لهذه الموجات خصائص تميزها عن الأصوات التي يسمعها بنو البشر. فهي على سبيل المثال أقصر من موجات الأصوات المسموعة. وعندما تقابل الموجات القصيرة الخاصة بالموجات فوق الصوتية عقبات صغيرة،فإنها ترتد أو تنعكس بسهولة، مكونة الأصداء، بينما تتخطى الموجات الأكثر طولاً للصوت المألوف هذه العقبات الصغيرة دون أي رد يذكر. وتستفيد من الموجات فوق الصوتية كل من الخفافيش والدلافين، وكذلك بعض الحيوانات الأخرى التي تستطيع سماع ترددات أعلى من 20,000 هرتز. والمعروف أن الخفافيش تصدر صرخات ذات موجات فوق صوتية قصيرة ترتد من الأجسام المجاورة محدثة أصداء تستفيد منها الخفافيش لتحديد أماكن الحشرات أو المواد الأخرى التي تقتات بها،كما تستفيد منها في تجنب العقبات التي تعترضها.


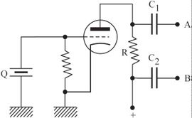
ويدرسها فرع من الفيزياء يعرف باسم فوق الصوتيات ultrasonics. تولِّد مولدات الأمواج فوق الصوتية الحديثة أمواجاً يبلغ تواترها بضعة جيجا هرتز (1GHz = 109 Hz)، وذلك عن طريق تحويل تيارات متناوبة عالية التواتر إلى اهتزازات ميكانيكية. ويتم عادة الكشف عن هذه الأمواج باستخدام بلورات كهرضغطية piezoelectric أو بوسائل ضوئية، حيث يمكن بالإفادة من انعراج الضوء جعل هذه الأمواج مرئية. ويبين الشكل (1) دارة إلكترونية صمامية تستخدم لكشف الأمواج فوق الصوتية، وفيها تظهر بلورة Q مولَّفة بحيث تتحسس بتواتر اهتزاز الموجة فوق الصوتية المطلوب كشفها، وهي تتصل بشبكة صمام ثلاثي المساري. ويتصل مصعد الصمام بجهد مستمر عالٍ عبر مقاومة R فتظهر بين طرفيها إشارة خرج الصمام، أي إشارة الكشف مكبَّرة، ثم تمرَّر عبر مكثفتين C1 و C2 إلى مربطين A و B فجهاز قياس مناسب. ويتضح دارة إلكترونية حديثة لكشف الأمواج فوق الصوتية وتحويلها إلى صوت مسموع.

لمحة تاريخية عن الأمواج فوق الصوتية
دخلت الأمواج فوق الصوتية كوسيلة تشخيصية إلى عالم الطب لأول مرة في عام 1942 من قبل العالم Dussik الذي حاول بوساطتها تحديد الأورام الدماغية . وفي عام 1952 استخدم Donald الأمواج فوق الصوتية في بعض القياسات داخل الرحم مثل قياسات رأس الجنين وفحص أعضائه الأخرى وتطور استخدام هذه الأمواج خلال السبعينيات حيث تم استخدام أجهزتها بشكل هائل .
إنتاج الموجات فوق الصوتية
اخترع العلماء صفارات وأجهزة أخرى، لإنتاج الموجات فوق الصوتية. ويعد محول الموجات الذي يحول الطاقة الكهربائية إلى موجات فوق صوتية أحد أكثر الأجهزة استخدامًا. وبعض هذه المحولات تتضمن قرصاً خاصاً من مادة المرو (الكوارتز) أو من مادة السيراميك، وعند تسليط إشارة كهربائية على القرص يهتز القرص بسرعة عالية محدثًا موجات فوق صوتية.
ويمكن للعديد من المحولات أن تُحوِّل أيضًا الموجات فوق الصوتية إلى طاقة كهربائية. ومثل هذه المحولات تحدث موجات فوق صوتية وتُحوِّل في نفس الوقت الأصداء المرتدة مرة أخرى إلى إشارات كهربائية. وتُحْدث الأصداء القوية نبضات كهربائية أقوى من تلك التي تحدثها الأصداء الضعيفة. ويقوم حاسـوب بتسجيل بيانات شـدة النبضـات الكهربائية واتجاه الأصداء المرتدة. ويمكن للحاسوب أن يمدنا عندئذ بمعلومات عن المادة التي عكست الموجات فوق الصوتية. وبعض هذه الحواسيب يحول البيانات التي يتلقاها إلى صورة تظهر على الشاشة.
الأمواج الصوتية هي أمواج ميكانيكية تمثل اهتزازاتٍ ذات مجال ترددي يتراوح ما بين 20 KHz وحتى 1 GHz ويمكن لهذه الاهتزازات الميكانيكية أن تنتشر كأمواج فوق صوتية في الأوساط الغازية والسائلة والصلبة ويعتمد انتشار هذه الأمواج بصورة أساسية على وسط الانتشار فهي تحافظ على خواصها في الأوساط الغازية والسائلة إذ لا تظهر أية جهود انحراف على هذه الأمواج في الأوساط المذكورة مما يجعلها تسير بشكل طولي أي أن اتجاه الاهتزاز يكون موازياً لاتجاه الانتشار . تعبر التغيرات التي تطرأ على الأمواج فوق الصوتية عن الخواص الأساسية للجسم الصلب . يتكون الصوت من اهتزازات متناغمة للجزيئات , حيث ينتقل الاهتزاز من [جزيء] إلى آخر أي أن الاضطراب هو الذي ينتقل وليس الجزيئات وإن تواجد الأصوات يرتبط بوجود المادة فالصوت لا يتكون في الخلاء .
تتصف الأمواج فوق الصوتية بما يلي : ترددها عالٍ جداً ولا يمكن للأذن البشرية سماع هذا التردد لأنه أعلى من 20 KHz . يتراوح المجال الترددي للأمواج فوق الصوتية المستخدمة في الطب ما بين (1 – 5) MHz وهذا يوافق الأطوال الموجية ما بين (0,1 – 1,5) mm مع العلم أن هذه الأمواج هي أمواج ميكانيكية .
يبين الجدول التالي سرعات انتشار الآمواج فوق الصوتية في مختلف الأوساط الحيوية :
النسيج الحيوي سرعة الانتشار
الشحوم 1,44 الدماغ 1,51 الكلية 1,56 الكبد 1,56 العضلات 1,57 الأنسجة المرنة 1,54
توليد الأمواج فوق الصوتية وفقاً للمبدأ الكهربلوري
الأثر الكهربلوري :تتولد في بعض البلورات تحت تأثير الضغط أوالشد باتجاهات معينة وعلى سطوح محددة لهذه البلورات شحنات كهربائية تتناسب طرداً مع قيمة الضغط أو الشد المطبق على هذه البلورات وتتغير إشارة هذه الشحنات عندما يتحول الضغط إلى حالة شد أو سحب وبالنسبة لهذه المحاور . إذا تم وضع مثل هذه البلورات في حقل كهربائي بحيث يكون اتجاه الحقل هو نفسه اتجاه محور البلورة فإنها سوف تتمدد أو تتقلص في اتجاهات محددة وبالتالي يمكن التمييز بين حالتي التأثير الطولي والعرضي أيضاً .
مولد الأمواج فوق الصوتية الكهربلوري
كمواد خرج للمهتزات البلورية يتم استخدام بلورات تيتانات الباريوم BaTiO3 وبعض البلورات الرصاصية حيث يتم وضع البلورة بين صفيحتي المكثف حيث يكون اتجاه الحقل الكهربائي في اتجاه محور البلورة نفسه ويتم التأثير في صفائح المكثفة بحقل كهربائي متغير الطور , وبالتالي فإن البلورة وتحت تأثير الحقل المتناوب تتقلص في أحد أطوارها وتتمدد في الطور الثاني مما يجعلها تقدّم وتحت تأثير التردد المتغير اهتزازاتٍ مرنةً تكون ذات سعة عالة في حالة الرنين . ونتيجةً لهذا التأثير الطولي والعرضاني المتبادل للحاثة الكهربلورية تقدم البلورة اهتزازات عرضية في اتجاه X واهتزازات طولية في اتجاه Y . وتولد البلورة تحت تأثير الاهتزازات المنعكسة جهوداً كهربائيةً بصورة معاكسة لما يحدث عند توليد الأمواج وبعد ذلك تضخم الإشارات الضعيفة وتظهر على شاشة راسم الإشارات وعادةً تقطع الكثير من البلورات وفقاً لمتطلبات التردد المطلوب للتصوير كما أن تطبيق جهد كهربائي يؤدي إلى زيادة أو نقصان سماكة البلورة وبالتالي توليد الأمواج فوق الصوتية .
ظــاهرة دوبلــر
استخدمت هذه الظاهرة في المجالات الطبية المتعددة منذ أكثر من 30 عاماً , وبسبب خاصة الإصدار النبضي لمفعول دوبلر فقد اتسعت دائرة استخدام هذه الظاهرة لتشمل مجالات أخرى واسعة وفتح مجالاً جديداً لتقنية قياس جديدة في إطار دراسة السوائل المتحركة وتعرف ظاهرة دوبلر بأنها التغير في تردد حركة موجية إشعاعية عندما تكون هناك حركة نسبية بين منبع الإشعاع والمراقب . يدل المصطلح Doppler Ultrasound Velocimetry على تقنية قياس سرعة الجسم المتحرك عن طريق إيجاد تردد الإشارة الواردة عن هذا الجسم حيث يمكن استنتاج السرعة من معرفة ترتيب النبضات بالنسبة لبعضها بعضاً فإذا تحرك المنبع الصوتي باتجاه السامع أو تحرك السامع باتجاه المنبع الصوتي فإن الموجات الصوتية تنضغط مع بعضها بعضاً وتُسمع بالتالي بشكل تردد أعلى من التردد الأصلي Fo وكذلك عندما يتحرك المنبع بعيداً عن السامع أو عندما يتحرك السامع بعيداً عن المنبع فإن السامع يلتقط الصوت بتردد أقل من تردده الأصلي Fo وتستخدم هذه الظاهرة لقياس سرعة السامع المتحرك أو المصدر الصوتي المتحرك وذلك إذا عرفنا قيمة التردد Fo وتمكننا من قياس التردد المستقبل من قبل السامع وإن أثر دوبلر يمكن أن يستخدم لقياس حركة الأعضاء أو السوائل داخل الجسم مثل حركة الدم داخل الشرايين أو الأوعية الدموية وكذلك يمكنه الكشف عن حركة قلب الجنين . في أجهزة الأمواج فوق الصوتية الطبية التي تعتمد على مفعول دوبلر يتوضع كل من المنبع (المبدل المرسل) والمراقب (المبدل المستقبل) بشكل ثابت بالنسبة للوسط (النسيج) في داخل المجس .
مبدأ عمل مفعول دوبلر النبضي
تكمن الفائدة الأساسية لأمواج دوبلر فوق الصوتية في مقدرتها على عرض المعلومات المكانية المرتبطة بقيم السرعة حيث يرسل الباعث في هذه الحالة دفعاتٍ من الأمواج فوق الصوتية بشكل دوري بدلاً من إرسال موجات فوق صوتية مستمرة ويقوم المبدل (اللاقط) باستقبال صدى هذه الأمواج بشكل متواصل من الهدف الواقع في طريق حزمة الأمواج فوق الصوتية .
يعتمد مفعول دوبلر بشكل أساسي على انعكاس وتبعثر الأمواج فوق الصوتية نتيجةً لاصطدامها مع النسج الحيوية وإن ما يعطي مفعول دوبلر فعاليته وإمكانيته على إعطاء المعلومات المطلوبة هو وجود الكريات الحمراء داخل الأوعية الدموية والتي تتحرك باتجاه المبدل أو قريباً منه وبسرعات مختلفة .
ويوضح الشكل التالي علاقة البارامترات البدائية مع البارامترات النهائية في مفعول دوبلر :
بنفس الطريقة تنتج الأمواج فوق الصوتية من الكريات الحمراء بينما تعود إشارات الصدى (ECHO) إلى المبدل حيث يطرأ عليها تغير طفيف في التردد بمقدار∆F) ) ويعتمد تغير التردد على مقدار واتجاه سرعة جريان الدم (V) حيث يكون انتشار الإشارة داخل الأوعية الدموية أضعف من انتشار الإشارات الناتجة عن السطح الفاصل بين الأوعية الدموية والأنسجة المحيطة وكذلك الأعضاء حيث تتراوح النسبة بين هذين الانتشارين من 100 إلى1000 ومع ذلك فإننا نحتاج إلى تقنية نظام حساس جداً من أجل كشف ومعالجة هذا الاختلاف .
يقاس تغير التردد بواسطة تقنية دوبلر ويعرف هذا التردد أيضاً بتردد دوبلر . يعتمد تغير التردد على : 1.[[ تردد النقل]] حيث يكون تغير التردد أعلى باختيار تردد نقل أعلى . 2.[[ زاوية الورود]] حيث يبلغ تغير التردد ∆f قيمته الأعظمية عندما تكون زاوية ورود حزمة الأمواج عموديةً على محور الوعاء الدموي (0=cosθ ) . يزيد تأثير دوبلر أو يخفض من تردد إشارة الصدى ( f ) الصادرة من الوعاء الدموي بواسطة تردد دوبلر ( ∆f ) اعتماداً على اتجاه مجرى الدم أي أن تردد إشارة الصدى يحتوي أيضاً على معلومات للقياس المباشر للجريان ( دوبلر ثنائي الإتجاه ) . يتم قياس تردد دوبلر ∆f ضمن المجال الترددي من 2-10) MHz) أما فيزيولوجية سرعة الجريان فتتراوح قيمتها من عدة ميليمترات في الثانية وحتى(1 – 2) m/sec وذلك ضمن المجال السمعي من 50Hz حتى 16KHz وهكذا يوجه تردد دوبلر ∆f مباشرةً إلى الأذن كإشارات سمعية .
مخاطر استخدام الأمواج فوق الصوتية على النسج الحيوية
ترتبط التأثيرات الحيوية للأمواج فوق الصوتية بالتوزع الحجمي وبمدة التأثير الزمني لهذه الأمواج في الأعضاء الحية كما تلعب كل من كثافة الأمواج فوق الصوتية وترددها دوراً مهماً في تحديد هذا الأثر وقد أثبتت الدراسات الأمريكية عدم وجود تأثير ضار في جسم الإنسان للأمواج فوق الصوتية إذا كانت كثافتها أقل من 100 [mw/cm2] ومن أجل زمن تعريض يزيد على 1 sec وطاقة لا تقل عن 50 [Joul/cm2] مع العلم أن كل حزم الأمواج فوق الصوتية التشخيصية لها شدة أقل من10 [mw/cm2] وقد ثبت ذلك نتيجة الدراسات على الولادات الباكرة وذلك منذ تقديم الأمواج فوق الصوتية لاستخدامها كوسيلة تشخيصية في المجال الطبي .
ميزات ومساوئ استخدام الأمواج فوق الصوتية في الطب
إن استخدام الأمواج فوق الصوتية في الطب يقدم العديد من الميزات المهمة نذكر منها :
1. تحت معظم شروط التطبيق فإن الأمواج فوق الصوتية تظهر التأثير غير السام على الأنسجة الطبيعية .
2. إن التقنية العامة لتوليد ومراقبة حزم الأمواج فوق الصوتية واضحة المعالم وغير مكلفة نسبياً .
3. يمكن التحكم بحزم الأمواج فوق الصوتية بسهولة حيث يمكن تشغيلها أو إطفاؤها بسهولة وكذلك توجيهها بوساطة تغيير التردد حيث يتغير عمق الاختراق .
4. يمكن تركيز الحزم فوق الصوتية في مناطق حقلية بحجم صغير من الميليمترات بشروط ملائمة .
إلا أن للأمواج فوق الصوتية بعض المساوئ يمكن أن نذكر منها :
1. عدم القدرة على اختراق المناطق التي تحوي على أوساط غازية .
2. يؤدي معامل الامتصاص العالي للأمواج فوق الصوتية في العظم إلى حدوث حرارة عالية وألم في السمحاق .
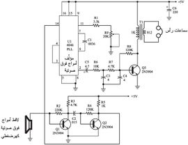
مبدأ عمل الدارة
يلتقط اللاقط الأمواج فوق الصوتية ويحولها إلى اهتزازات كهربائية، فيضخمها الترانزستوران Q1 و Q2، ثم تنتقل إلى الدارة التكاملية U1 فتدخلها عبر المربط 14، تقوم الدارة التكاملية بمقارنة الطور بين الإشارة الملتقطة وإشارة تولِّدها الدارة التكاملية يمكن التحكم بتواترها بفضل مجزئ الكمون R9، وتعطي الدارة تواتراً يساوي الفرق بين التواتر الملتقط والتواتر المولّد وذلك عند المربط 2. يقوم الترانزستور Q3 بتضخيم إشارة الفرق، وتنتقل الإشارة عبر المحول T1 إلى سمّاعات بصورة تواتر مسموع.

تطبيقات لم فوق الصوتيات

لعلم فوق الصوتيات تطبيقات عديدة في مجالات الفيزياء والكيمياء والتقانة والطب. فقد استخدمت الأمواج فوق الصوتية منذ أمد بعيد لتوفير الاتصالات تحت الماء وللكشف عن الأجسام الغاطسة تحته كالغواصات، فيما يسمى بأجهزة السونار SONAR، وهي أجهزة تشبه الرادار في عملها إلا أنها تستخدم أمواجاً فوق صوتية لأداء مهمتها. كما تعد أجهزة السونار أجهزة أساسية لتوفير سلامة الملاحة البحرية. ويبين الشكل (3) جهاز سونار مربوط بسفينة لأغراض شتى. وتستخدم الأمواج فوق الصوتية في الفيزياء لتحديد خواص المواد كالانضغاطية compressibility، والمرونة elasticity، ونسب الحرارات النوعية specific heat ratios. كما تستخدم الأمواج فوق الصوتية في الكيمياء لإنتاج مستحلبات emulsions متجانسة كالمستعملة في صنع أفلام التصوير، وكذلك للكشف عن التشقُّقات في الصفائح وغيرها. وقد استخدمت الأمواج فوق الصوتية التي تقع تواتراتها في مجال الـ GHz لصنع «مجهر» صوتي يمكنه تمييز أبعاد من رتبة الميكرون. وتؤدي الأمواج السطحية التي تقع تواتراتها في المجال فوق الصوتي والمعروفة اختصاراً بـ SAW أي Surface Acoustic Waves دوراً مهماً في تجهيزات التحكُّم الإلكترونية.
الاستعمالات الخاملة
تتضمن تلك الاستعمالات التي تستخدم فيها الموجات فوق الصوتية في الحصول على المعلومات فقط. على سبيل المثال، يستخدم الأطباء الموجات فوق الصوتية للتأكد من نمو الأجنة0 ويمكن لبعض معدات الموجات فوق الصوتية رسم صورة الجنين على شاشة. كما تساعد هذه المعدات أيضاً في تشخيص الأورام وحصوات المرارة وأمراض القلب، علاوة على بعض الاضطرابات الأخرى. ويعتقد معظم الأطباء أنه لاتوجد آثار جانبية خطيرة للفحوص التي تستخدم فيها الموجات فوق الصوتية.
ويستعمل رجال الصناعة الموجات فوق الصوتية لقياس سمك جدران الأنابيب المعدنية أو البلاستيكية ولاختيار تركيز الجسيمات في حبر الكتابة ومواد الطلاء. كما تقوم أجهزة السونار بتحديد مواقع السفن المعادية والتجمعات السمكية وعوائق الأغوار باستخدام الموجات فوق الصوتية.


الاستعمالات الفاعلة
تشمل الاستعمالات التي تستخدم فيها الموجات فوق الصوتية تأثيرات معينة في المواد. على سبيل المثال، يمكن أن تزيل هذه الموجات أورام الدماغ وتفتت حصوات الكلى. وكذلك يمكن استخدامها لتنظيف الساعات والأجهزة الدقيقة الأخرى ولمزج المواد الكيميائية. وعند بعض الترددات، يمكن أن تولد هذه الموجات طاقة كافية للحام بعض المعادن.

المصادر
أنظر أيضا
- Acoustics
- Bat detector
- Infrasound — sound at extremely low frequencies
- Light
- Medical ultrasonography
- Picosecond Ultrasonics
- Sound
- Sound from ultrasound (also known as Hypersonic sound)
- Waves
- Sonomicrometry
مراجع
قراءات أخرى
- Kundu, Tribikram. Ultrasonic nondestructive evaluation: engineering and biological material characterization. Boca Raton, FL: CRC Press, c2004. ISBN 0849314623.
- Guidelines for the Safe Use of Ultrasound: valuable insight on the boundary conditions tending towards abuse of ultrasound.
- High-frequency hearing risk for operators of industrial ultrasonic devices:
- Safety Issues in Fetal Ultrasound:
- Damage to red blood cells induced by acoustic cavitation(ultrasound):