خريطة مفاهيم

مثال على خريطة مفاهيم حول الكهرباء

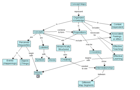
إن خريطة المفاهيم Concept Map أو المخطط المفاهيمي conceptual diagram هو رسم بياني يصور العلاقات المقترحة بين المفاهيم.[1] يمكن استخدام خرائط المفاهيم بواسطة المصممين التعليميين و المهندسين و الكتاب التقنيين وآخرين لتنظيم وهيكلة المعرفة

تمثل خريطة المفاهيم عادةً الأفكار والمعلومات كمربعات أو دوائر، والتي تتصل بها بأسهم معنونة، غالباً في بنية هرمية متفرعة لأسفل. يمكن التعبير عن العلاقة بين المفاهيم في ربط العبارات مثل "الأسباب" أو "يتطلب" أو "مثل" أو "يساهم في".[2]

تسمى التقنية المستخدمة هذه لتصور هذه العلاقات بين المفاهيم المختلفة تخطيط المفاهيم. تم استخدام خرائط المفاهيم لتعريف الأنطولوجية لأنظمة الحاسب، على سبيل المثال مع نمذجة دور الموضوع أو لغة النمذجة الموحدة.

لمحة عامة

خريطة المفاهيم هي طريقة لتمثيل العلاقات بين الأفكار أو الصور أو الكلمات بنفس الطريقة التي يمثل بها مخطط الجمل قواعد الجملة، تمثل خارطة الطريق مواقع الطرق السريعة والمدن، و مخطط الدائرة يمثل طريقة عمل الأجهزة الكهربائية. في خريطة المفاهيم، ترتبط كل كلمة أو عبارة بأخرى، وتربطها بالفكرة أو الكلمة أو العبارة الأصلية. تعد خرائط المفاهيم طريقة لتطوير التفكير المنطقي ومهارات الدراسة من خلال الكشف عن الروابط ومساعدة الطلاب على رؤية كيف تشكل الأفكار الفردية مجموعة أكبر. يتم توفير مثال على استخدام خرائط المفاهيم في سياق التعلم حول أنواع الوقود.[مطلوب توضيح][3]

تم تطوير خرائط المفاهيم لتعزيز التعلم الهادف في العلوم.[4]تنمو خريطة المفاهيم المصممة جيداً ضمن إطار سياق محدد بواسطة "سؤال تركيز" واضح، بينما تحتوي الخريطة الذهنية غالباً على فروع تشع من صورة مركزية. تشير بعض الأدلة البحثية إلى أن الدماغ يخزن المعرفة على أنها منتجات (شروط الاستجابة للموقف) التي تعمل على محتوى الذاكرة التوضيحية، والتي يشار إليها أيضاً باسم القطع أو الافتراضات.[5][6]نظراً لأن خرائط المفاهيم يتم إنشاؤها لتعكس تنظيم نظام الذاكرة التوضيحية، فإنها تسهل صنع المعنى والتعلم الهادف من جانب الأفراد الذين يصنعون خرائط المفاهيم وأولئك الذين يستخدمونها.

الاختلافات من التصورات الأخرى

  • خرائط الموضوعات: تشبه خرائط المفاهيم إلى حد ما خرائط الموضوعات حيث تسمح كلاهما بربط المفاهيم أو الموضوعات عبر الرسوم البيانية. من بين المخططات والتقنيات المختلفة لتصور الأفكار والعمليات والمنظمات، يعتبر رسم خرائط المفاهيم، كما طوره جوزيف نوڤاك الفريد في أساسه الفلسفي، حيث "كون من الأفكار والاقتراحات مفاهيماً، وعناصراً مركزية في بناء المعرفة وبناء المعنى."[7]
  • الخرائط الذهنية:يمكن أن تتناقض كل من خرائط المفاهيم وخرائط الموضوعات مع الخرائط الذهنية، والتي غالباً ما تقتصر على التسلسلات الهرمية الشعاعية و هياكل الشجرة. التناقض الآخر بين تخطيط المفاهيم والتخطيط الذهني هو السرعة والعفوية عند إنشاء خريطة ذهنية. تعكس الخريطة الذهنية ما تفكر به حول موضوع واحد، والتي يمكن أن تركز على العصف الذهني الجماعي. يمكن أن تكون خريطة المفاهيم مخططاً أو طريقة عرض نظام أو نظام حقيقي (مجرد) أو مجموعة من المفاهيم. تعد خرائط المفاهيم أكثر حرية، حيث يمكن إنشاء محاور ومجموعات متعددة، على عكس الخرائط الذهنية، التي تظهر عادةً من مركز واحد.

تاريخ

تم تطوير رسم خرائط المفاهيم بواسطة جوزيف د. نوفاك وفريقه البحثي في جامعة كورنيل في السبعينيات كوسيلة لتمثيل المعرفة العلمية الناشئة للطلاب.[8] تم استخدامه لاحقاً كوسيلة لزيادة التعلم الهادف في العلوم والمواضيع الأخرى بالإضافة إلى تمثيل المعرفة المتخصصة للأفراد والفرق في التعليم والحكومة والأعمال. تعود أصل خرائط المفاهيم إلى حركة التعلم المسماة البنائية. على وجه الخصوص، يعتقد المستنتجون أن المتعلمين يبنون المعرفة بنشاط.

يعتمد عمل نوڤاك على النظريات المعرفية لـ ديڤد أوسوبيل، الذي شدد على أهمية المعرفة السابقة في القدرة على تعلم (أو استيعاب) مفاهيم جديدة: "أهم عامل منفرد يؤثر على التعلم هو ما يعرفه المتعلم بالفعل. تأكد من ذلك وعلِّم وفقاً لذلك."[9]قام نوڤاك بتعليم الطلاب الذين لا تزيد أعمارهم عن ست سنوات عمل خرائط مفاهيم لتمثيل استجابتهم لأسئلة التركيز مثل "ما هي المياه؟" "ما أسباب الفصول؟" في كتابه تعلم كيفية التعلم، يذكر نوڤاك أن "التعلم الهادف ينطوي على استيعاب مفاهيم واقتراحات جديدة في الهياكل المعرفية القائمة".

بذلت محاولات مختلفة لوضع تصور لعملية إنشاء خرائط المفاهيم. فقد اقترح راي ماكاليز، في سلسلة من المقالات، أن رسم الخرائط هو عملية تفريغ. في هذه الورقة البحثية لعام 1998، اعتمد ماكاليز على عمل سوا[10] وورقة كتبها سويلر وتشاندلر.[11] في جوهرها، يقترح ماكاليز أن عملية جعل المعرفة صريحة، باستخدام العقد و العلاقات، تسمح للفرد بأن يصبح على دراية بما يعرفه ونتيجة لذلك يكون قادراً على تعديل ما يعرفه.[12] وتطبق ماريا بيربيلي الفكرة نفسها لمساعدة الأطفال الصغار على تعلم التفكير فيما يعرفونه.[13] يوحي مفهوم ساحة المعرفة بوجود مساحة افتراضية حيث يمكن للمتعلمين استكشاف ما يعرفونه وما لا يعرفونه.

الاستخدام

مثال لخريطة المفاهيم التي تم إنشاؤها باستخدام برنامج الحاسب IHMC CmapTools.

تُستخدم خرائط المفاهيم لتحفيز توليد الأفكار، ويُعتقد أنها تساعد في الإبداع.[2]تُستخدم خرائط المفاهيم أحياناً أيضًا في العصف الذهني. على الرغم من أنها غالباً ما تكون شخصية وذات طابع خاص، إلا أنه يمكن استخدام خرائط المفاهيم لتوصيل الأفكار المعقدة.

تُستخدم خرائط المفاهيم الرسمية في تصميم البرمجيات، حيث يكون الاستخدام الشائع في تخطيط لغة النمذجة الموحدة بين الاتفاقيات المماثلة ومنهجيات التطوير.

يمكن أيضاً اعتبار رسم خرائط المفاهيم كخطوة أولى في أنطولوجية - البناء، ويمكن أيضاً استخدامه بمرونة لتمثيل البراهين الاصطلاحية —على غرار خريطة البراهين.

تستخدم خرائط المفاهيم على نطاق واسع في التعليم والأعمال. تشمل الاستخدامات:

  • تدوين الملاحظات وتلخيص استخلاص المفاهيم الأساسية وعلاقاتها وتسلسلها الهرمي من المستندات والمواد المصدر
  • خلق معرفة جديدة: على سبيل المثال، تحويل المعرفة الضمنية إلى مورد تنظيمي، رسم خرائط معرفة الفريق
  • الحفاظ على المعرفة المؤسسية (الاحتفاظ)، على سبيل المثال، استنباط معرفة الخبراء بالموظفين ورسم خرائط لهم قبل التقاعد
  • نمذجة المعرفة التعاونية ونقل معرفة الخبراء
  • تسهيل خلق رؤية مشتركة وفهم مشترك داخل فريق أو منظمة
  • التصميم التعليمي: خرائط المفاهيم المستخدمة كـ "المنظمين المتقدمين" أوسوبيليان التي توفر إطاراً مفاهيمياً أولياً للمعلومات والتعلم اللاحقين.
  • التدريب: خرائط المفاهيم المستخدمة كـ "المنظمين المتقدمين" أوسوبيليان لتمثيل سياق التدريب وعلاقته بوظائفهم، بالأهداف الإستراتيجية للمنظمة، بأهداف التدريب.
  • إيصال الأفكار والبراهين المعقدة
  • فحص تناسق الأفكار والبراهين المعقدة والمصطلحات المرتبطة بها
  • تفصيل البنية الكاملة للفكرة، قطار الأفكار، أو خط المناقشة (بهدف محدد هو كشف العيوب، أو الأخطاء، أو الفجوات في تفكير المرء) لإحصاء الآخرين.
  • تحسين المعرفة الفائقة (تعلم التعلم والتفكير في المعرفة)
  • تحسين القدرة اللغوية
  • تقييم فهم المتعلم لأهداف التعلم ومفاهيمه والعلاقة بين تلك المفاهيم[14]
  • تطوير قوائم المصطلحات

انظر أيضاً

المراجع

  1. ^ Peter J. Hager, Nancy C. Corbin. Designing & Delivering: Scientific, Technical, and Managerial Presentations, 1997, . 163.
  2. ^ أ ب Joseph D. Novak & Alberto J. Cañas (2006). "The Theory Underlying Concept Maps and How To Construct and Use Them", Institute for Human and Machine Cognition. Accessed 24 Nov 2008.
  3. ^ CONCEPT MAPPING FUELS Archived 2011-07-21 at the Wayback Machine. Accessed 24 Nov 2008.
  4. ^ Novak, Joseph. "The Theory Underlying Concept Maps and How to Construct and Use Them". Institute for Human and Machine Cognition. IHMC. Retrieved 1 January 2020.
  5. ^ Anderson, J. R., & Lebiere, C. (1998). The atomic components of thought. Mahwah, NJ: Erlbaum.
  6. ^ Anderson, J. R., Byrne, M. D., Douglass, S., Lebiere, C., & Qin, Y. (2004). An Integrated Theory of the Mind. Psychological Review, 111(4), 1036–1050.
  7. ^ Novak, J.D. & Gowin, D.B. (1996). Learning How To Learn, Cambridge University Press: New York, p. 7.
  8. ^ "Joseph D. Novak". Institute for Human and Machine Cognition (IHMC). Retrieved 2008-04-06.
  9. ^ Ausubel, D. (1968) Educational Psychology: A Cognitive View. Holt, Rinehart & Winston, New York.
  10. ^ Sowa, J.F., 1983. Conceptual structures: information processing in mind and machine, Addison-Wesley.
  11. ^ Sweller, J. & Chandler, P., 1991. Evidence for Cognitive Load Theory. Cognition and Instruction, 8(4), p.351-362.
  12. ^ McAleese, R. (1998) The Knowledge Arena as an Extension to the Concept Map: Reflection in Action, Interactive Learning Environments, 6(3), p.251–272.
  13. ^ Birbili, M. (2006) "Mapping Knowledge: Concept Maps in Early Childhood Education" Archived 2010-09-14 at the Wayback Machine, Early Childhood Research & Practice, 8(2), Fall 2006
  14. ^ Mazany, Terry. "Science Framework for the 2015 National Assessment of Educational Progress" (PDF). Retrieved 1 November 2020.

للاستزادة

وصلات خارجية

Wikiquote-logo.svg اقرأ اقتباسات ذات علاقة بخريطة مفاهيم، في معرفة الاقتباس.
Wikiversity
At Wikiversity, you can learn about: Concept mapping

قالب:Mindmaps